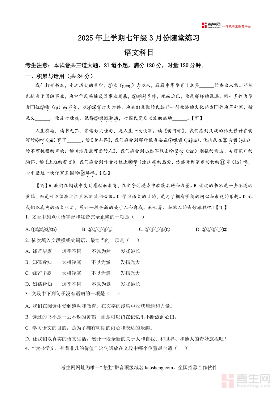
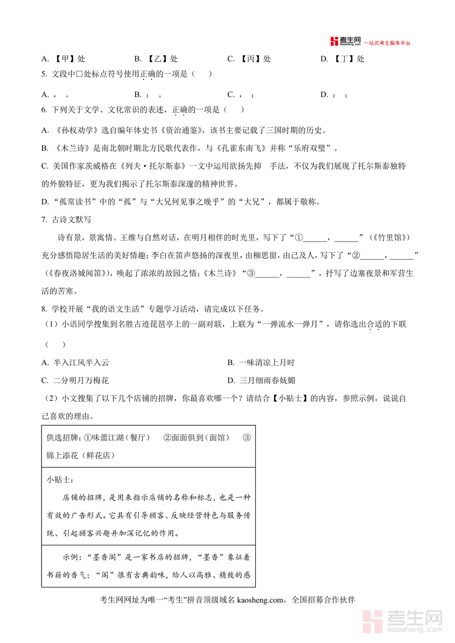
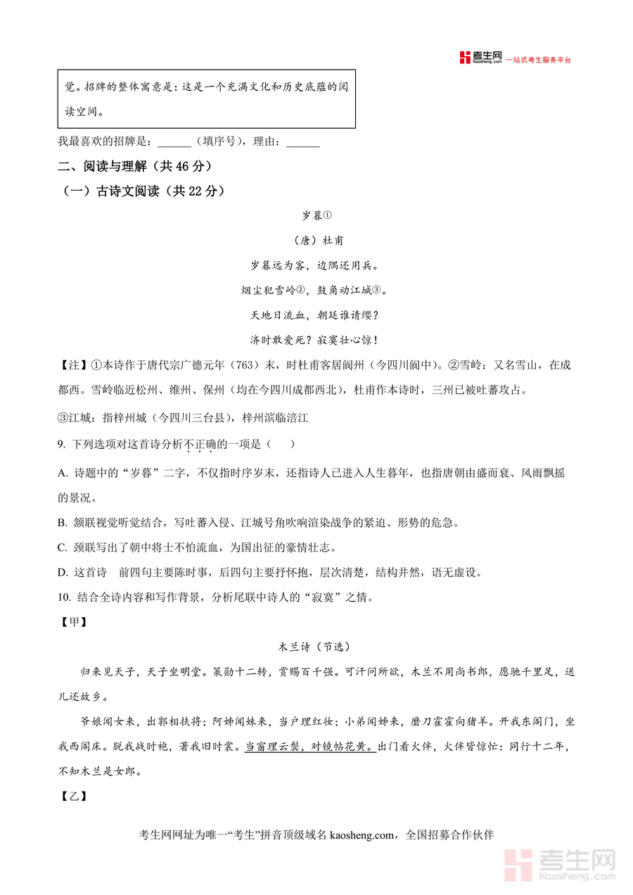
《精品解析:湖南省长沙市长郡外国语学校2024-2025学年七年级下学期月考语文试题(原卷版)》是一份针对长沙本地名校七年级下学期语文月考设计 的权威教学测评原卷资料,主要包含积累与运用、阅读与理解两大核心板块,覆盖字音字形辨析、词语运用选择、病句修改判断、标点符号规范、文学文化常识考察、古诗文默写及阅读分析、现代文阅读探究等典型题型,完整还原该校3月份随堂练习考试情境其特色亮点在于贴合长沙初中语文教学实际,题型设置严格遵循新课标要求既注重基础能力检测又强化综合素养提升,能精准反映名校教学导向与命题思路为使用者提供真实可靠备考参照有效填补区域特色试题资源空白助力把握语文学习重点方向
该资料核心用途为七年级学生语文月考备考训练、教师教学内容设计参考及家长辅导孩子复习巩固适用场景涵盖日常课后巩固练习考前模拟实战训练及阶段性知识点查漏补缺等环节对学生而言使用原卷可熟悉月考题型结构与难度梯度提升应试能力并提前适应考试节奏对教师而言能借鉴名校命题逻辑优化教学方案增强课堂训练针对性对家长而言可依托原卷精准掌握孩子知识薄弱点辅助制定高效复习计划其备考优势在于真实考试情境能帮助使用者快速定位知识盲区搭配解析版可实现知识点深度理解与运用为成绩提升提供有力支撑解决备考资料针对性不足问题
本资料适用于长沙地区及周边七年级下学期语文学习者、初中语文教师及关注孩子语文学习家长群体作为长郡外国语学校官方月考原卷其不可替代性体现在精准反映本地名校教学导向与命题趋势避免普通练习资料脱离区域学情长期价值在于帮助学生构建系统语文知识体系培养规范答题习惯与应试思维为后续初中语文学习奠定坚实基础同时为教师提供优质教学资源参考助力教学质量提升是语文学习与备考过程中不可或缺且具区域特色优势 的优质资料

