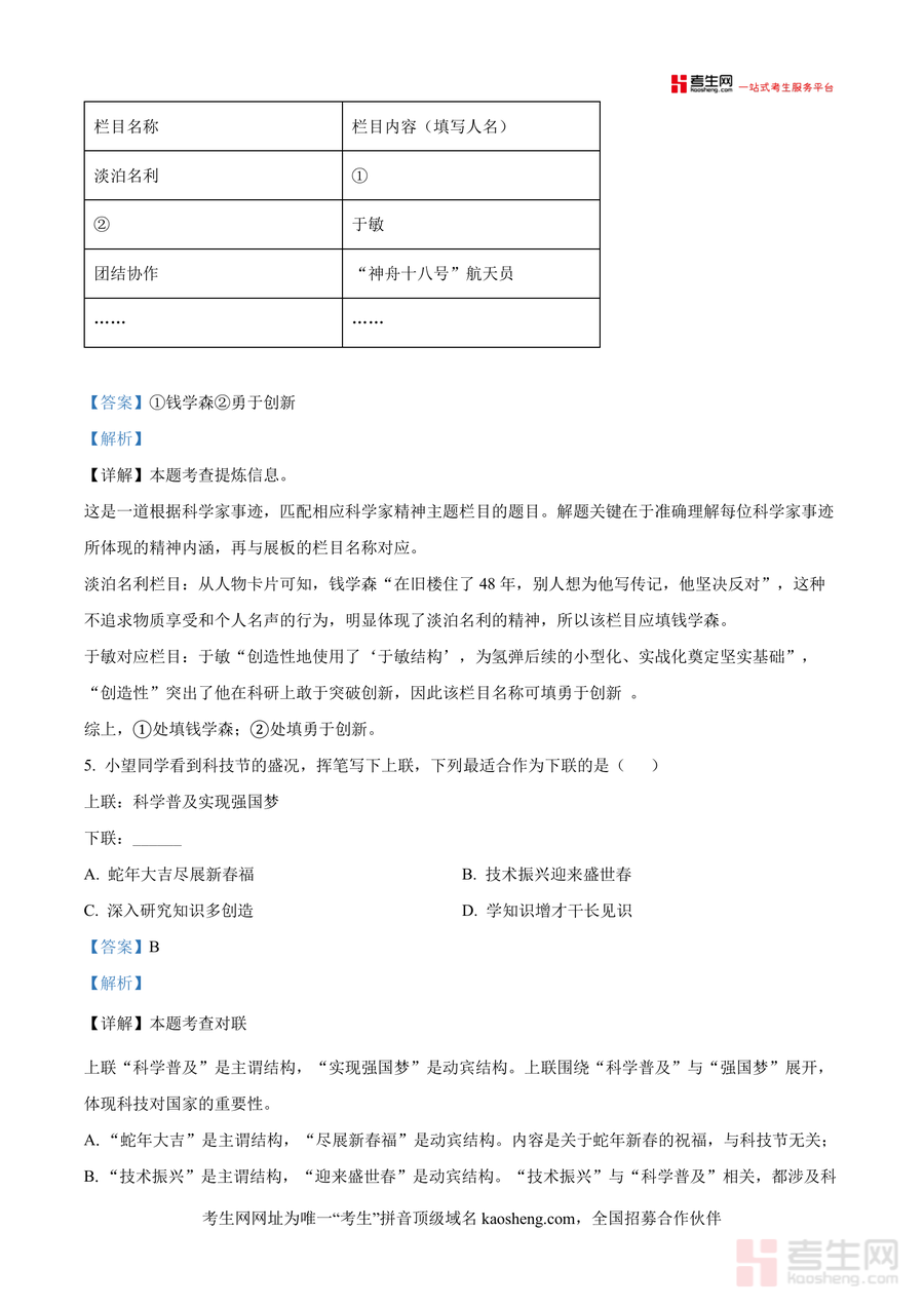
《精品解析:2025年湖南省长沙市望城区中考一模语文试题(解析版).docx》是一份针对望城区2025年中考语文一模考试设计的专业备考资料,涵盖积累运用、古诗文阅读等核心题型模块,覆盖字音字形辨析、古诗文默写、病句修改、对联创作等高频考点内容。其特色亮点在于每道题目均配备详实解析,包含考点溯源、易错点提示及答题思路梳理,如积累运用题中对"熠熠生辉"读音纠错、"相辅相成"词义语境分析等,帮助考生精准把握知识点本质与命题逻辑,实现真题解析深度价值挖掘。
该资料核心用途为助力考生熟悉本地一模考试题型结构与难度梯度,适用场景包括日常知识点巩固训练、考前模拟实战演练及错题针对性复盘总结;用户价值体现在通过系统化解析把握命题规律,有效提升应试能力,如古诗文默写题中对"长风破浪会有时"等名句易错字重点标注,显著降低失分率;备考优势在于贴合望城区考情特点,解析逻辑清晰且实用性强,能帮助考生快速构建答题框架,高效突破薄弱环节.
适用人群为长沙市望城区初三语文考生、一线语文教师及中考备考指导人员;该资料具有不可替代的必要性,因其精准对接本地命题趋势,可填补复习盲区;长期价值在于帮助考生积累科学答题技巧,形成系统备考策略,为后续中考冲刺奠定坚实基础,是望城区中考语文备考过程中不可或缺的专业资料支撑.

