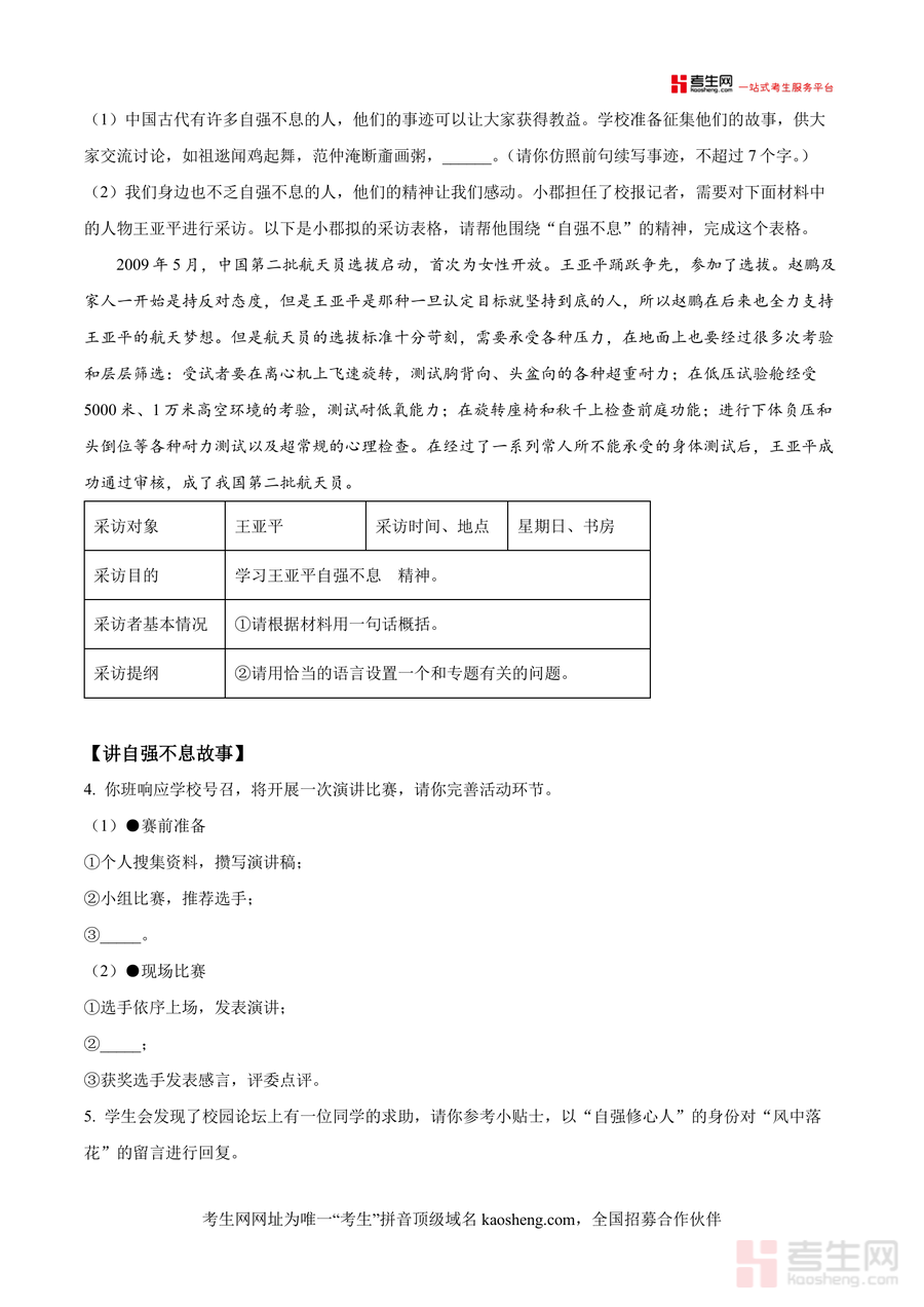
《精品解析:湖南省长沙市麓共体联考2024-2025学年九年级9月月考语文试题(原卷版).docx》是一份针对长沙麓共体区域九年级秋季开学首次学情分析设计的权威备考资料,包含积累与运用(以"君子自强不息"主题活动为载体,覆盖字音字形、古诗文默写、语言运用等考点)、阅读理解(古诗文阅读、非文学作品阅读、文学作品阅读三大模块)等核心内容,特色亮点在于贴合本地联考命题趋势,紧密对接中考语文核心素养要求,题型设置兼顾基础夯实与能力提升,如"吟诵"相关非文学作品阅读题既考查信息提取能力,又渗透传统文化传承意识.
该资料的核心用途为九年级学生开展开学初期学情自我诊断,教师进行教学效果评估与教学策略调整,家长直观了解孩子在区域联考中的水平;使用场景包括课堂限时测试、课后自主刷题训练、考前模拟演练等;用户价值在于帮助学生熟悉联考题型结构与难度,精准定位知识薄弱点,提升应试能力,教师可借助试题把握区域命题重点方向,优化教学内容,家长能通过孩子答题情况制定个性化辅导方案,助力孩子高效备考.
本资料适用于长沙市麓共体及周边区域九年级语文学习者、一线语文教师及关注中考备考的学生家长;作为秋季首次联考真题原卷,其具有不可替代区域命题参考价值,能帮助学生提前适应中考难度梯度,巩固开学初期所学知识,为后续系统备考奠定坚实基础,长期来看也是中考复习阶段回顾学情变化轨迹、优化复习策略的重要依据,对提升语文综合素养与应试成绩具有重要意义.

