《精品解析:湖南省长沙市雅礼部分学校2024-2025学年九年级下学期3月月考语文试题(原卷版).docx》是一份由刘茂梅等资深教师命题审题的高质量初三语文检测试题,涵盖积累与运用、阅读与鉴赏两大核心模块,包含字音字形辨析、名句默写、古诗文阅读、非文学作品阅读及文学作品阅读等题型,全面贴合中考语文考查方向,具有鲜明的地域特色和名校命题风格,能精准反映长沙地区初三语文教学重点与中考考点趋势.
该试题可作为初三学生春季学期阶段性复习的重要检测工具,适用于课堂测试、自主练习或模拟训练场景;通过完成这份试题,学生能有效巩固基础知识点,熟悉中考题型结构与答题要求,提升应试能力;其命题思路紧密围绕教材重点与中考命题规律,有助于学生精准定位知识薄弱点,掌握答题技巧,为后续中考备考提供实战参考.
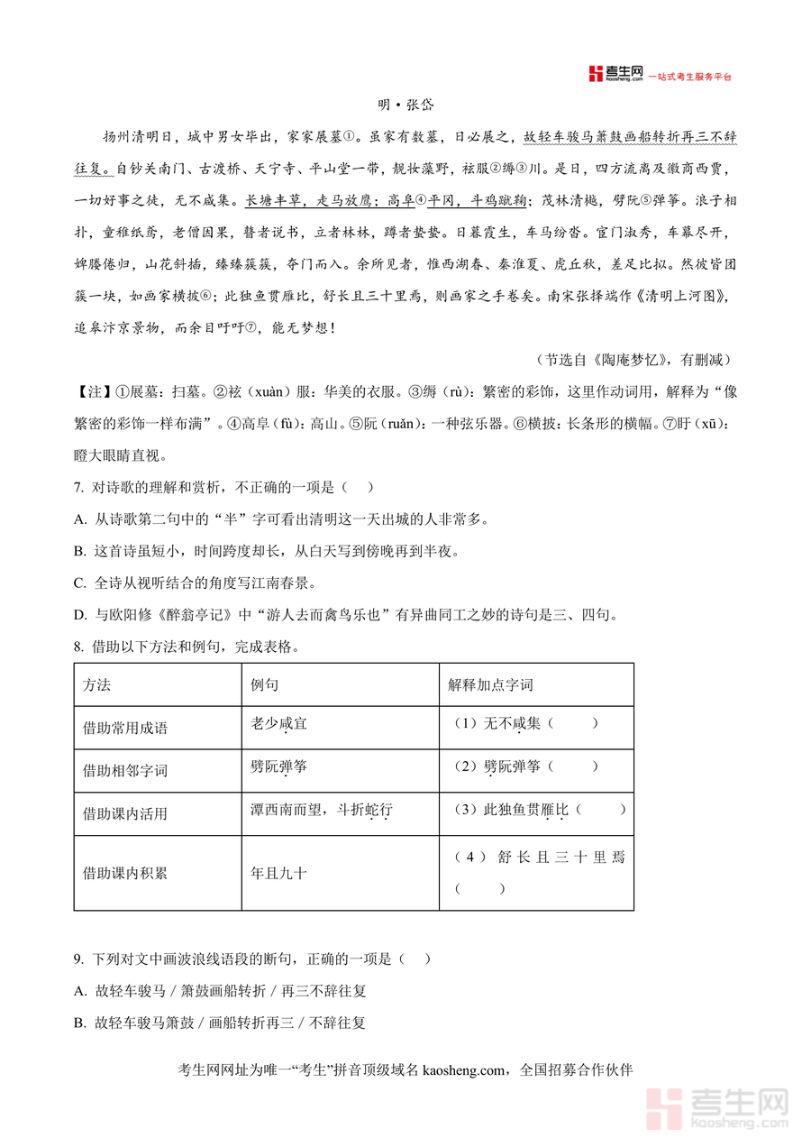
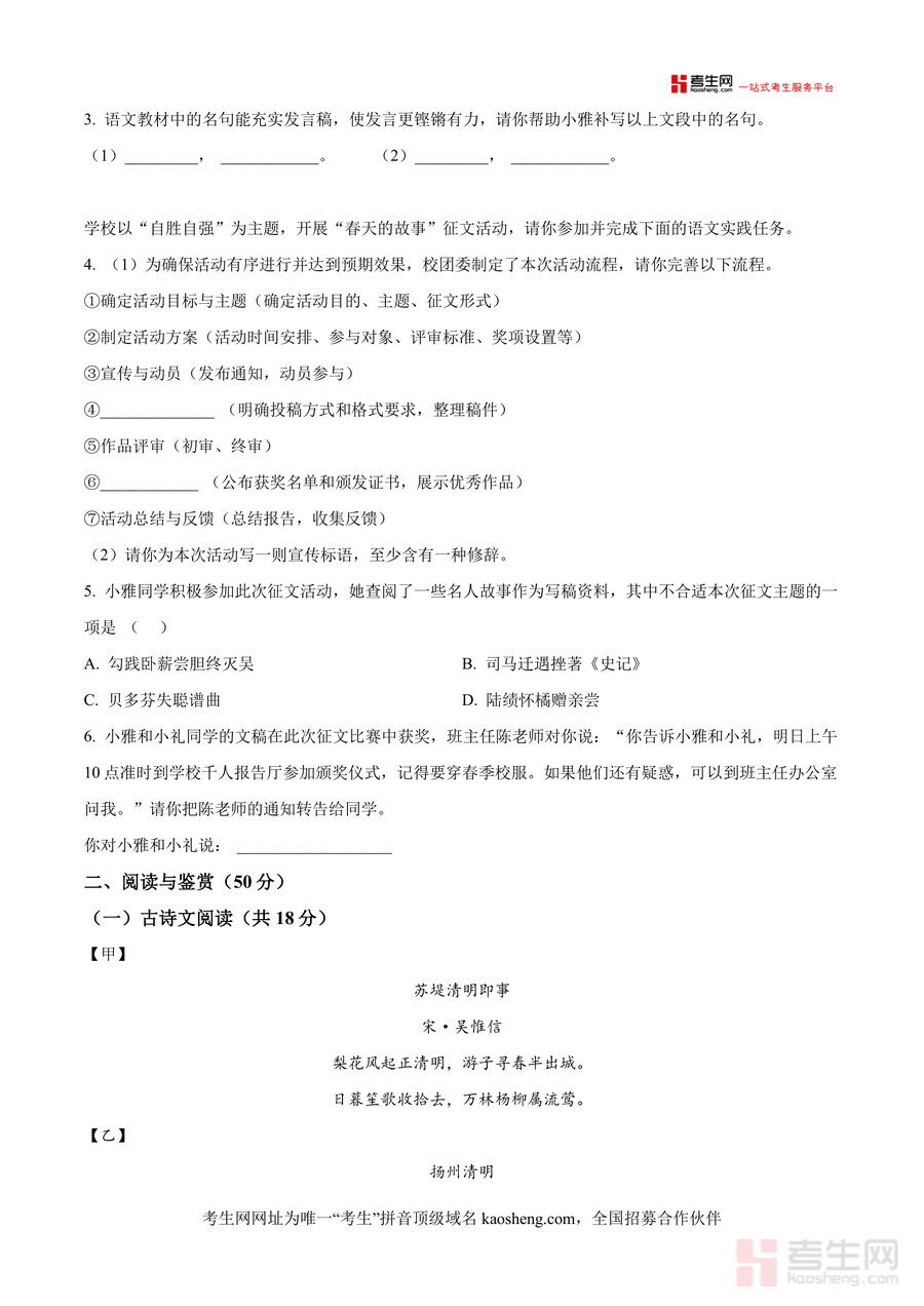
本试题主要适用于长沙市及周边地区九年级学生,尤其是目标冲刺优质高中的考生群体;作为雅礼系学校月考真题,它不仅是阶段性学习成果检验载体,更是中考备考过程中不可或缺的数据化备考资料,长期保存可用于复习回顾,对提升语文综合素养与应试水平具有持续指导价值.

