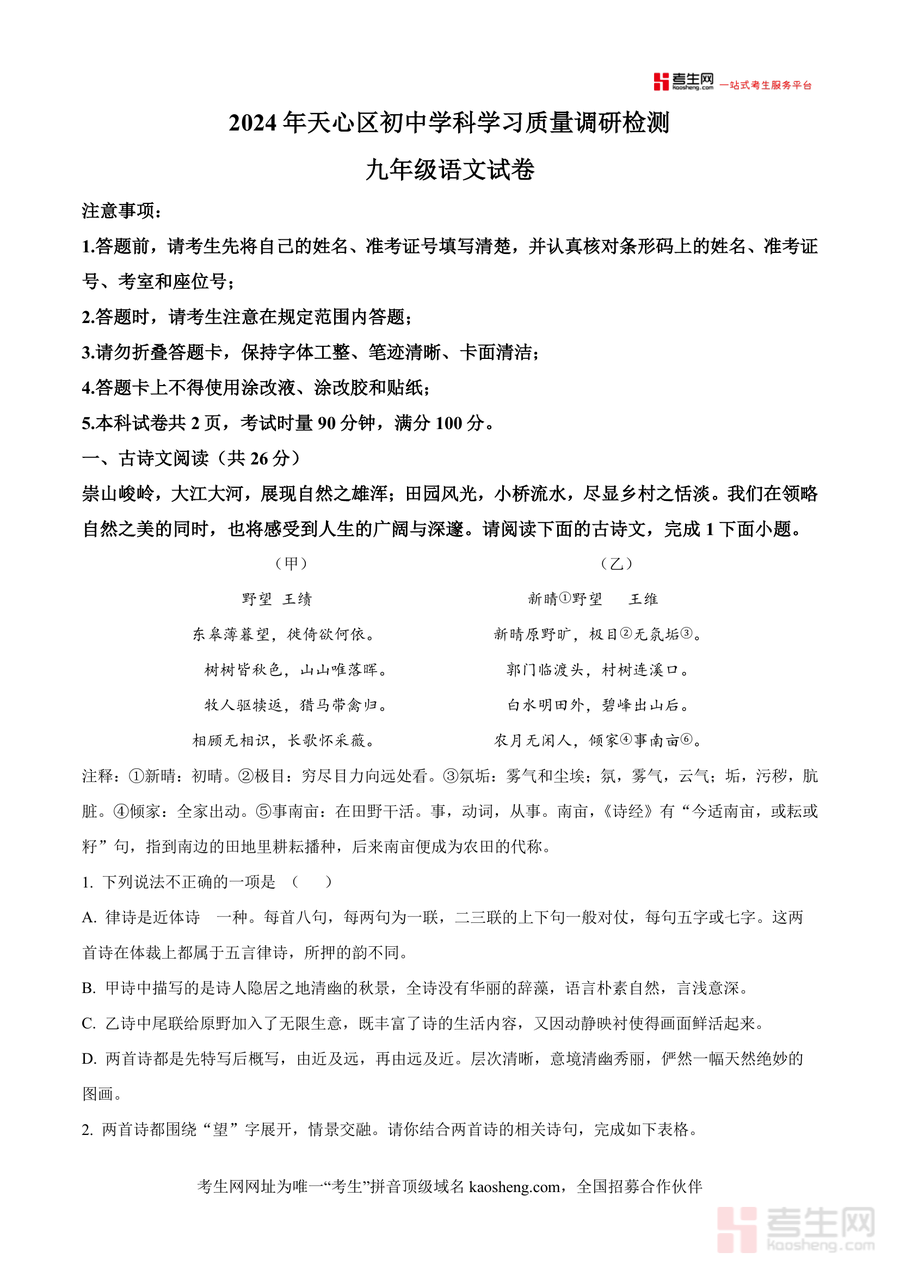
《精品解析:湖南省长沙市天心区2024-2025学年九年级上学期开学考试语文试题(解析版).docx》是一份针对天心区九年级学生设计开发且贴合本地考情特点与要求进行编写整理而成语文开学考备考资料,其核心内容涵盖古诗文对比阅读(如王绩《野望》与王维《新晴野望》对比分析)及文言文阅读理解(北魏郦道元《水经注》中西陵峡相关篇目)两大重点板块,特色亮点在于对各类题型进行深度拆解与详细解析——包括炼字题(如"明"字赏析)步骤指引,文言断句规则梳理以及魏晋唐宋山水散文特点对比分析等内容,能有效帮助学生理解解题逻辑与得分要点,助力提升应试能力水平。
这份资料核心用途为辅助九年级学生完成开学考前复习巩固任务,适用场景包含学生自主刷题后核对解析以修正错误认知,教师课堂讲解时作为参考资料使用,以及家长辅导孩子时借助解析把握知识点考查方向等;用户价值体现在其能让学生快速掌握古诗文对比阅读技巧与文言文阅读理解方法,而备考优势则在于依托本地最新考试真题编写且解析详尽到位,可精准覆盖开学考高频考点与易错题型区域,为学生提供针对性极强复习资源。
该资料适用人群为长沙市天心区九年级在读学生、初中语文教师以及关注孩子语文学习情况并参与辅导的家长群体;作为贴合本地考情开学考真题解析资料具有不可替代性,其不仅是应对本次开学考必备工具,还能为后续中考古诗文与文言文阅读积累经验奠定基础,具备帮助学生构建系统知识框架与提升语文素养能力双重长期价值属性,值得相关人群重点关注与使用。

