《精品解析:湖南省长沙市一中集团2024-2025学年九年级上学期期中语文试题(原卷版).docx》是一份面向九年级上册语文期中备考的区域权威真题资料,核心定位为贴合本地教学实际与中考命题趋势的松绑性备考工具。主要内容覆盖积累与运用(含字音字形辨析、病句修改、古诗文默写等基础题型)、阅读与理解(含古诗文阅读、非文学作品阅读等综合模块)及后续写作板块等全卷21个小题;特色亮点在于依托长沙一中集团优质教研资源编制,试题严格遵循120分钟考试时长与120分满分标准,题型设置与考点分布高度匹配区域教学大纲,兼具基础巩固与能力提升双重功能。
该资料核心用途在于助力九年级学生精准把握期中语文考点分布与题型特征,使用场景覆盖学生日常专项训练(如针对积累与运用模块的字音字形强化)、考前全真模拟测试(还原真实考场体验)以及初中语文教师备课参考(用于设计针对性教学方案)。用户价值体现在通过练习可提升应试能力中的基础题得分效率与阅读题解题逻辑,帮助学生快速定位知识薄弱点;备考优势在于依托名校教研资源,真题具有区域代表性,能有效衔接中考备考方向,让练习更具靶向性。
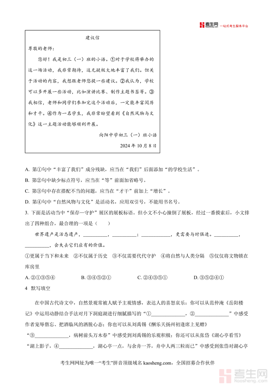
适用人群包括九年级语文学习者(尤其是目标提升期中成绩或备战中考前期积累的学生)、初中语文教师(用于教学参考或命题借鉴)以及关注孩子备考进度家长群体。该资料必要性在于作为本地名校期中真题,能精准反映区域教学重点;不可替代性体现在其教研专业性与试题原创性;长期价值则是帮助学生建立系统化备考思维,为后续中考复习奠定坚实基础,实现期中备考到中考预热平滑过渡。

