《湖南省长沙市南雅马栏山文创中学2024-2025学年八年级下学期入学考试语文试题.pdf》是一份针对该校八年级学生下学期入学考试的语文真题资料,涵盖积累与运用、阅读与理解两大核心模块,包含字音字形辨析、词语运用判断、标点符号修改、文学文化常识考查、古诗文默写与赏析、文言文阅读及非文学作品阅读等多种题型,全面覆盖初中语文核心考点。该试题严格遵循课标要求与本地教学实际,题型设置贴合学生认知水平,真实还原入学考试的命题风格与难度梯度,为考生提供高质量备考资料支撑。
该真题资料可用于八年级学生入学考试前的模拟训练场景,通过限时作答帮助考生熟悉考试流程与时间分配;考生可借助试题进行知识点查漏补缺,针对性强化薄弱环节;教师可将其作为教学参考,分析命题趋势与考点分布,指导学生高效复习;此外,试题中的典型题型设计能助力考生掌握答题技巧,提升应试能力,增强备考信心与效率,有效缩短备考周期与考试要求之间差距.
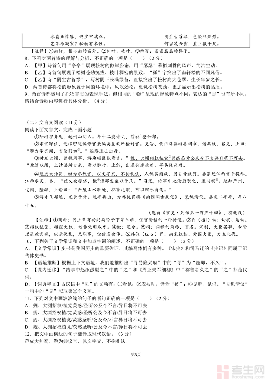
本资料适用于长沙市南雅马栏山文创中学及周边同类学校的八年级学生,以及初中语文教师群体;作为该校最新入学考试真题,其内容具有权威性与针对性,是考生备考不可或缺的资料,能有效助力学生适应适应考试节奏;长期来看,该试题不仅帮助学生巩固语文基础知识,还能培养其阅读理解与分析能力,对后续初中阶段语文学习具有重要指导意义与长期价值。

