《【长沙专用】开学考试自测卷(原卷版).docx》是一份针对长沙地区九年级学生设计开发同步备考模拟卷原卷版文件内容涵盖积累运用古诗文阅读非连续文本阅读等多元题型严格遵循本地考纲要求结构完整且题目设置贴合长沙地区考试特点特色亮点突出
该文件核心用途在于帮助学生开学前进行自我检测评估学习效果使用场景包括学生自主练习巩固知识体系或教师作为辅助教学工具提升课堂效率用户价值体现在通过真实模拟考试环境帮助学生查漏补缺强化薄弱环节提升应试能力备考优势显著贴合本地命题趋势增强备考针对性
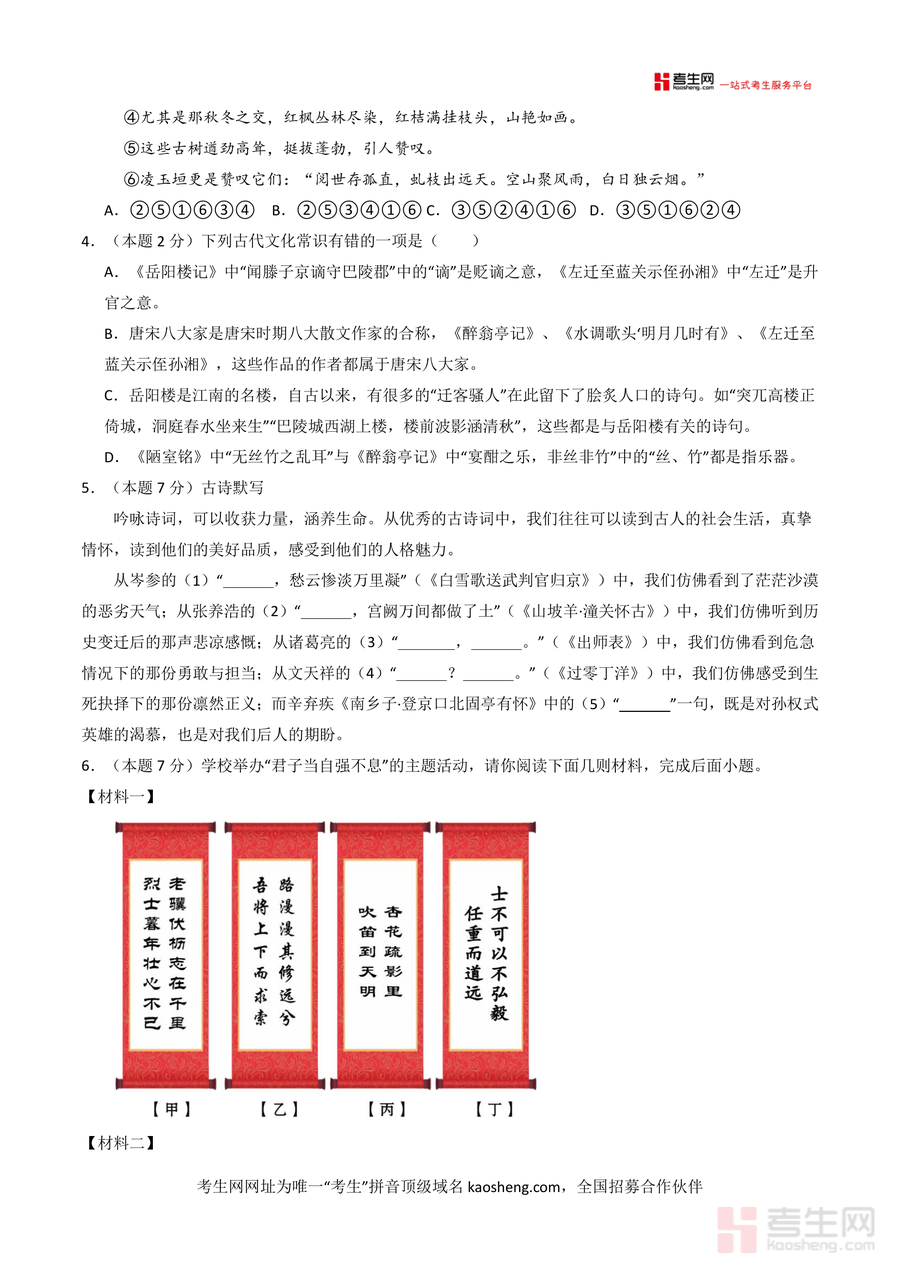
明确适用于长沙地区九年级学生及相关教育工作者总结强调该文件必要性在于提供符合本地考纲标准高质量练习资源不可替代性体现在针对性强且题型全面长期价值则有助于学生建立系统知识框架为后续学习规划提供数据支撑助力学业提升奠定坚实基础

