
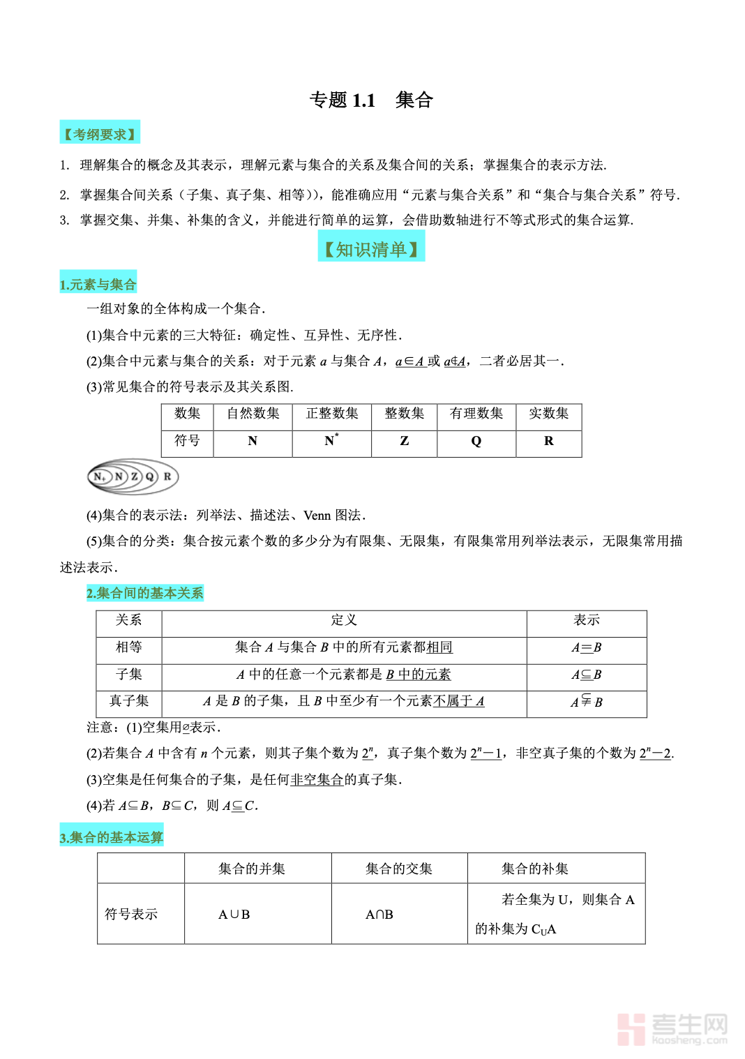
1.1 集合 高考数学一轮艺体生基础复习讲义(新高考)(教师版)
集合是新高考数学的开篇基础考点,也是艺体生一轮复习的入门核心板块,更是高考中稳拿基础分的关键内容。多数艺体生因文化课复习时间有限、数学基础薄弱,常出现集合概念混淆、元素与集合关系判定失误、集合运算步骤混乱等问题,导致基础题失分,影响一轮复习的提分节奏。
本讲义紧扣新高考数学考纲,专为艺体生基础薄弱的学情量身定制,同时配套教师专属教学资源,兼顾 “学生易理解、教师好授课” 的双重需求,直击集合三大核心教学与复习要点:
讲义遵循 **“基础优先、考点聚焦、适配艺体”** 的原则,摒弃复杂理论,以 “概念梳理 + 典例示范 + 教学指导 + 分层训练” 的四维结构,成为艺体生一轮复习的高效备课工具,帮助教师省时省力完成教学设计,带领学生夯实数学入门基础!
配套资源:《集合考点教学 PPT 框架》《艺体生专属分层作业题》《集合易错点教学提示清单》讲义已上线考生网,欢迎广大高三数学教师下载使用!更多新高考艺体生数学一轮复习备课资源,添加助理微信【18617049513】,备注 “艺体数学集合教师版 + 考生网”,即可解锁专属福利!


