
本资料为初中化学 氧气专题知识点总结,紧扣教材与中考考点,系统梳理氧气的核心知识。内容涵盖氧气的物理性质、化学性质、物质在氧气中的燃烧现象及化学方程式,重点讲解氧气的实验室制取原理、装置、收集、检验与验满方法,同时梳理工业制氧、氧气用途等基础内容。资料对易错点、关键步骤和高频考点进行标注,条理清晰、重点突出,便于理解记忆。适合课堂同步学习、课后巩固、单元复习及考前查漏补缺,帮助学生扎实掌握氧气相关知识,提升实验与解题能力,为初中化学气体学习奠定坚实基础。

本资料为初中化学 氧气专题知识点总结,紧扣教材与中考考点,系统梳理氧气的核心知识。内容涵盖氧气的物理性质、化学性质、物质在氧气中的燃烧现象及化学方程式,重点讲解氧气的实验室制取原理、装置、收集、检验与验满方法,同时梳理工业制氧、氧气用途等基础内容。资料对易错点、关键步骤和高频考点进行标注,条理清晰、重点突出,便于理解记忆。适合课堂同步学习、课后巩固、单元复习及考前查漏补缺,帮助学生扎实掌握氧气相关知识,提升实验与解题能力,为初中化学气体学习奠定坚实基础。
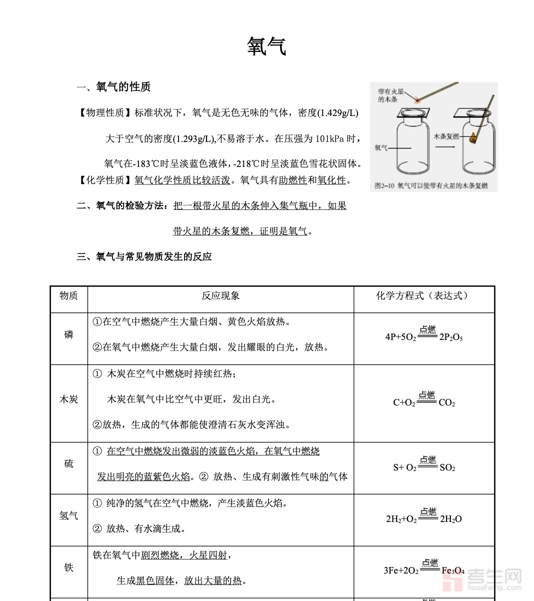
|
您还没有登录,请登录后查看详情
|
20/24专辑:初中化学