

初中化学知识点总结紧扣初中化学教材与中考考试大纲,全面梳理物质构成、化学方程式、常见气体、金属活动性、酸碱盐、溶液、化学实验等核心知识点,内容系统完整、重点突出、条理清晰,方便学生快速理解与记忆。总结涵盖必背概念、公式定律、实验现象、解题技巧、易错考点,将零散知识系统化,帮助学生构建完整知识框架,有效提升复习效率。适合初中各年级学生日常学习、单元复习、期中期末备考、中考总复习使用,快速夯实化学基础,攻克学习难点,轻松提高化学成绩。请添加微信 18617049513 进专属群,获取更多免费资源!


初中化学知识点总结紧扣初中化学教材与中考考试大纲,全面梳理物质构成、化学方程式、常见气体、金属活动性、酸碱盐、溶液、化学实验等核心知识点,内容系统完整、重点突出、条理清晰,方便学生快速理解与记忆。总结涵盖必背概念、公式定律、实验现象、解题技巧、易错考点,将零散知识系统化,帮助学生构建完整知识框架,有效提升复习效率。适合初中各年级学生日常学习、单元复习、期中期末备考、中考总复习使用,快速夯实化学基础,攻克学习难点,轻松提高化学成绩。请添加微信 18617049513 进专属群,获取更多免费资源!
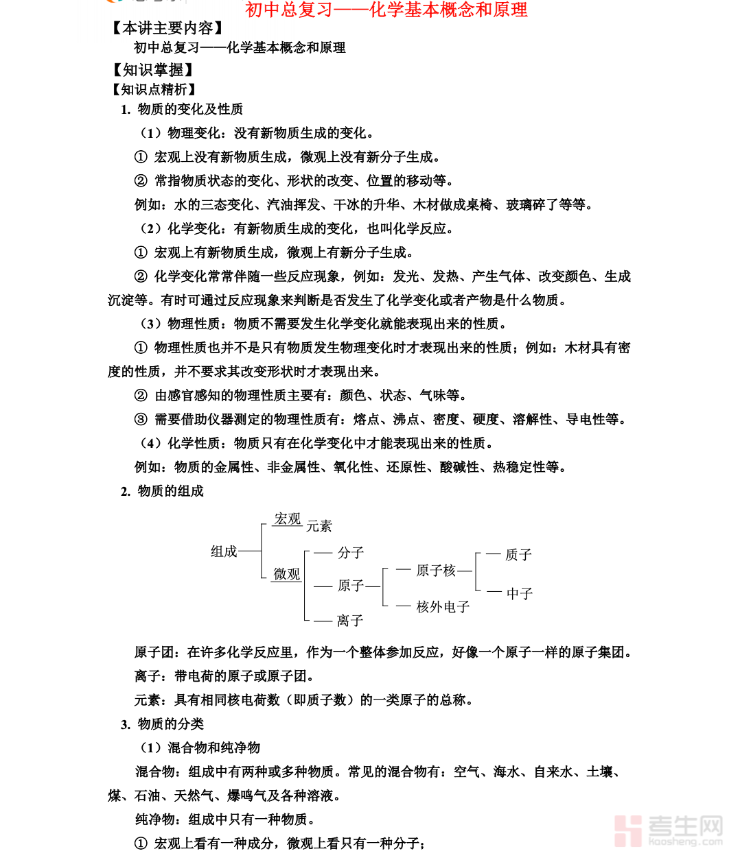
|
您还没有登录,请登录后查看详情
|
3/24专辑:初中化学