
本资料为高中物理实验整理大全,依据新高考考纲系统归纳高中阶段必做物理实验,覆盖力学、电学、光学、热学、原子物理等核心模块。内容包含实验目的、原理、器材、步骤、数据处理、误差分析、注意事项及常考题型,条理清晰、重点突出,对电表改装、伏安法测电阻、验证动量守恒、探究平抛运动等高频实验进行专项梳理。资料简洁实用,便于快速查阅与记忆,适合高一高二同步学习、高三一轮复习及考前突击,帮助学生规范实验答题思路,掌握实验考点与得分技巧,全面提升物理实验题解题能力,为高考物理备考提供系统、高效的实验复习支持。

本资料为高中物理实验整理大全,依据新高考考纲系统归纳高中阶段必做物理实验,覆盖力学、电学、光学、热学、原子物理等核心模块。内容包含实验目的、原理、器材、步骤、数据处理、误差分析、注意事项及常考题型,条理清晰、重点突出,对电表改装、伏安法测电阻、验证动量守恒、探究平抛运动等高频实验进行专项梳理。资料简洁实用,便于快速查阅与记忆,适合高一高二同步学习、高三一轮复习及考前突击,帮助学生规范实验答题思路,掌握实验考点与得分技巧,全面提升物理实验题解题能力,为高考物理备考提供系统、高效的实验复习支持。
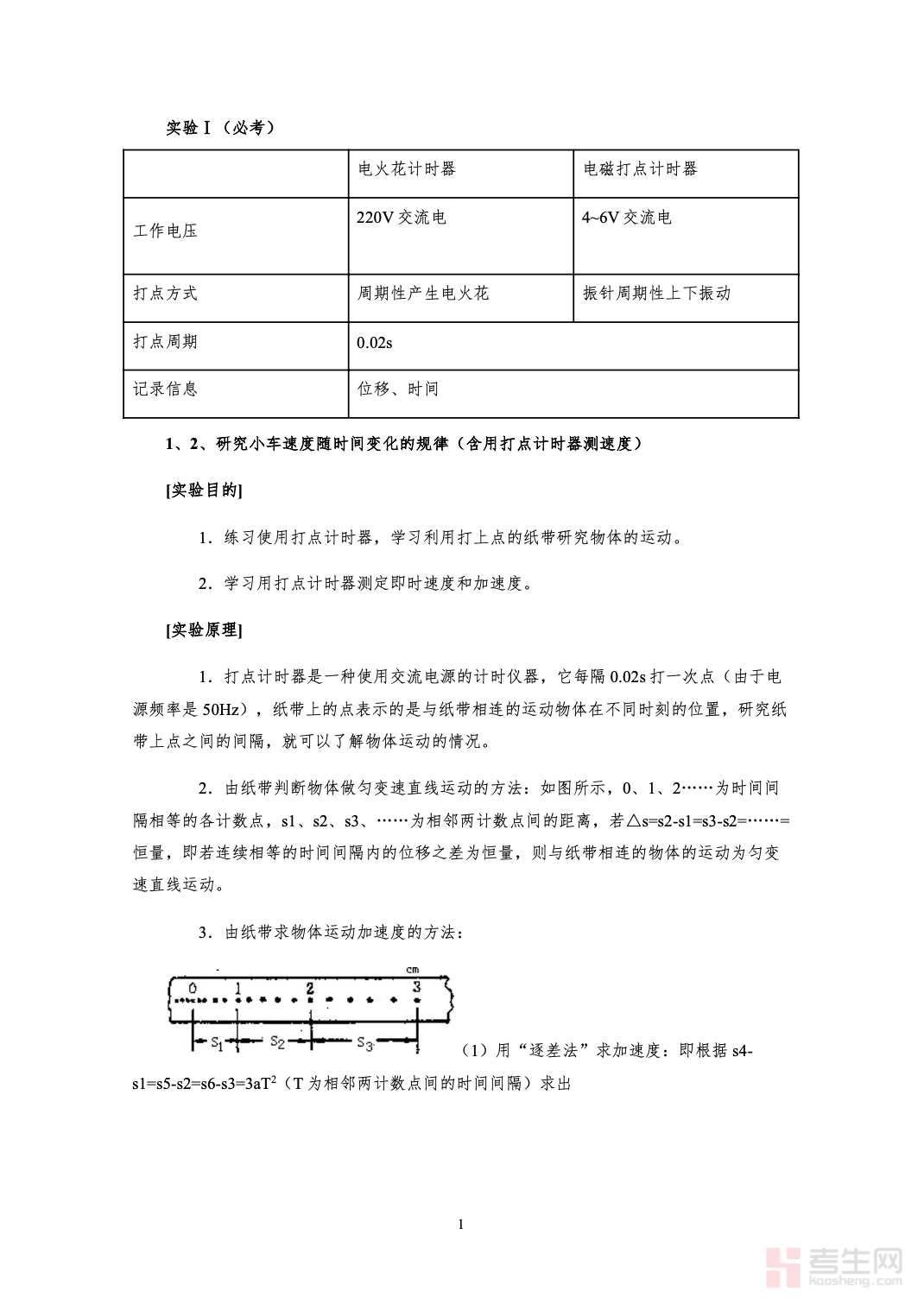
|
您还没有登录,请登录后查看详情
|
27/74专辑:高中物理