

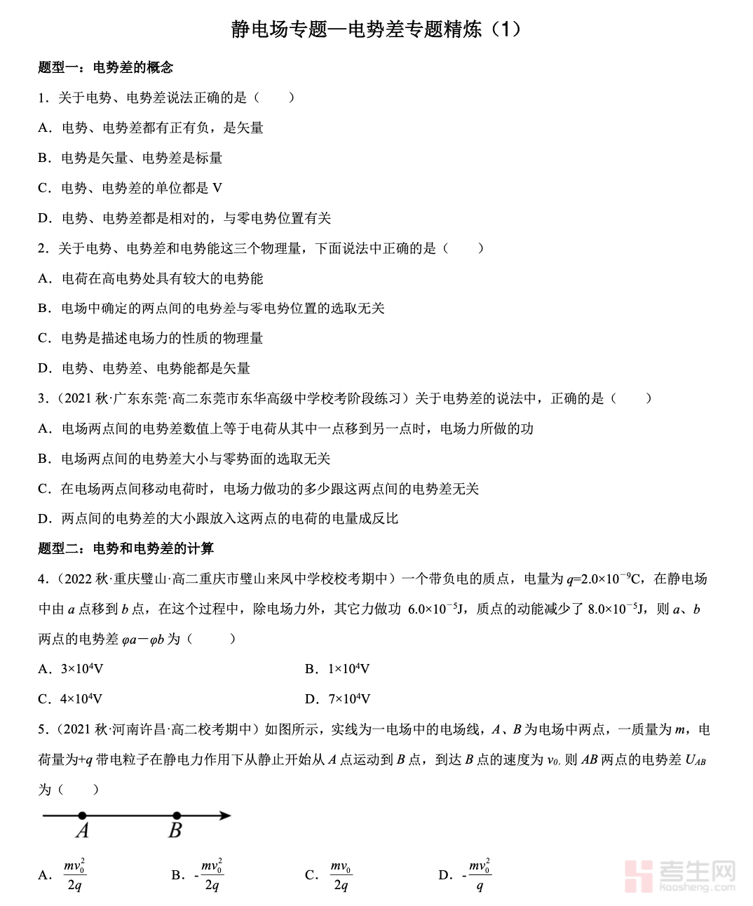
高中物理 静电场专题 —— 电势差专题精炼(1)紧扣高中物理静电场核心考点,聚焦电势差专项内容,精准覆盖电势差定义、电势差与电场强度关系、电势差计算、等势面应用、电势差与电势能变化关联等高频考点,贴合高考与期中期末命题方向。专题精炼题型典型、梯度清晰,精选基础题、中档题、拔高题,重点突破电势差计算易错点、电场强度与电势差综合应用、等势面与电场线结合分析等难点问题,每道题配套详细解析,拆解解题思路、公式应用与答题规范。适合高中学生静电场专题突破、查漏补缺、专项提升、考前强化使用,助力夯实电势差知识点,提升解题能力与应试得分率。请添加微信 18617049513 进专属群,获取更多免费资源!

