阳光同学寒假衔接苏教数学六年级:寒假查漏补缺,无缝衔接新学期
六年级寒假是小学数学知识整合、衔接小升初的黄金期,这份阳光同学寒假衔接苏教数学六年级,紧扣苏教版教材考纲,专为六年级学子打造,一站式搞定寒假复习 + 预习,轻松实现弯道超车,无缝衔接新学期!
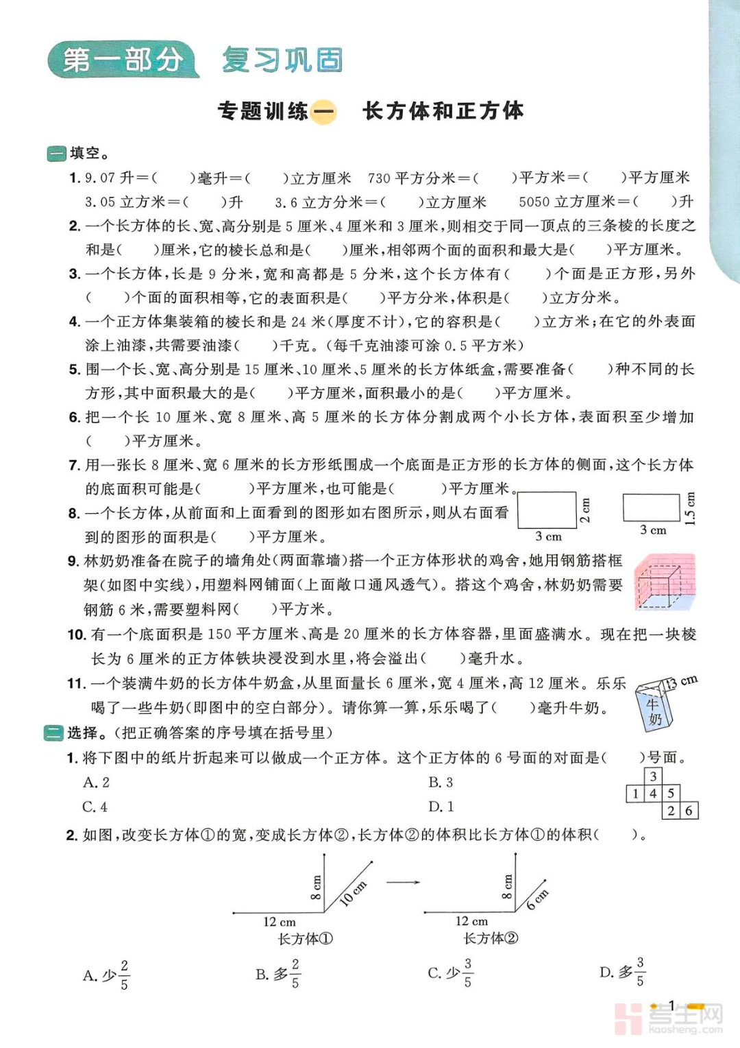
内容按 “上册知识查漏补缺 + 下册内容提前预习” 科学编排,贴合苏教版数学六年级学习重点:上册聚焦分数、百分数、圆柱圆锥等核心重难点,通过专题练习巩固提升,扫清知识漏洞;下册提前预习比例、正反比例、比例尺等关键内容,梳理基础概念、简单题型,搭建新学期学习框架。
延续阳光同学经典编写思路,题型梯度合理,从基础巩固到能力提升层层递进,题目精炼不冗余,搭配清晰解析与方法点拨,既帮孩子夯实旧知、纠正易错点,又能提前熟悉新知考点,降低新学期学习难度。
每日定量练习,适配寒假学习节奏,无需耗时过长,既能避免假期知识滑坡,又能培养自主学习习惯,兼顾小升初基础夯实与新学期衔接,是六年级苏教数学寒假学习的优质教辅,助力孩子稳步提升,从容应对毕业班学习挑战!

