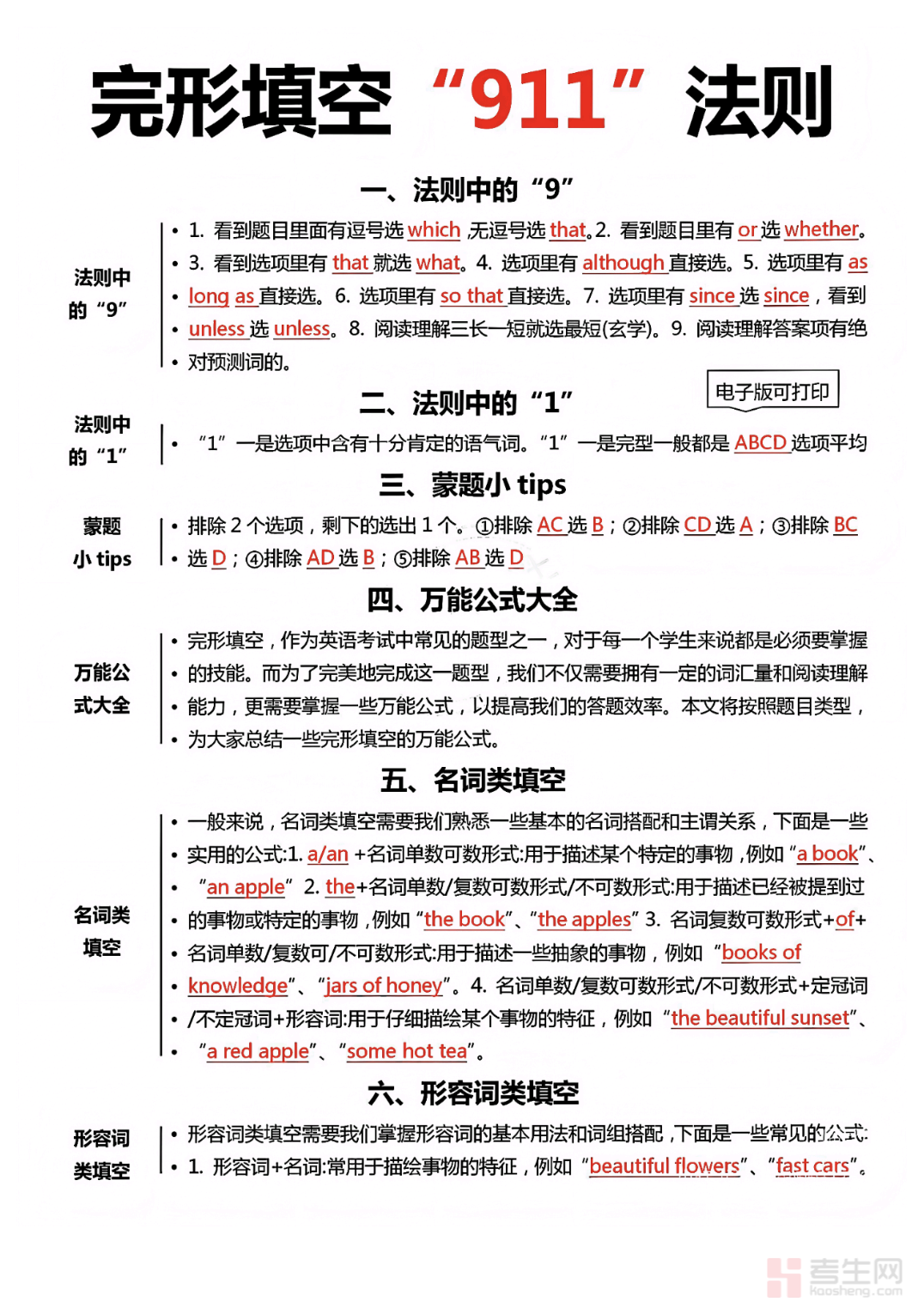
完形填空 911 法则:吃透解题技巧,秒解完形难题
完形填空提分不靠硬刷,找对方法才是关键!这份完形填空 911 法则核心解题技巧,直击完形解题核心逻辑,用极简法则拆解答题思路,帮你快速掌握破题技巧,高效提分!911 法则精准贴合完形考查规律,以 “9 大核心考点 + 1 类解题逻辑 + 1 套答题步骤” 为核心,拆解词汇辨析、固定搭配、语境推理、逻辑衔接等高频考点,梳理 “先整体后细节” 的解题逻辑,提炼从快速读文到精准填答的标准化步骤,拒绝盲目刷题,让完形解题有章法、有方向。内容摒弃复杂理论,直击技巧本质,搭配典型例题实操讲解,把抽象法则转化为可直接套用的答题方法,标注法则运用易错点和提分关键点,零基础也能快速上手。无论同步练习、考前冲刺,还是刷题复盘,吃透这套 911 法则,让完形填空解题又快又准,轻松拿下完形分值!

