
2025新版九年级下册化学(答案版)内容简介
本书严格同步2025新版人教版九年级下册化学教材,以“夯实基础、聚焦考点、强化记忆”为核心,采用填空默写的经典题型设计,覆盖全册五大核心单元、八大实验活动及中考高频考点,是九年级学生课前预习、课中巩固、课后复盘及中考冲刺的必备教辅。
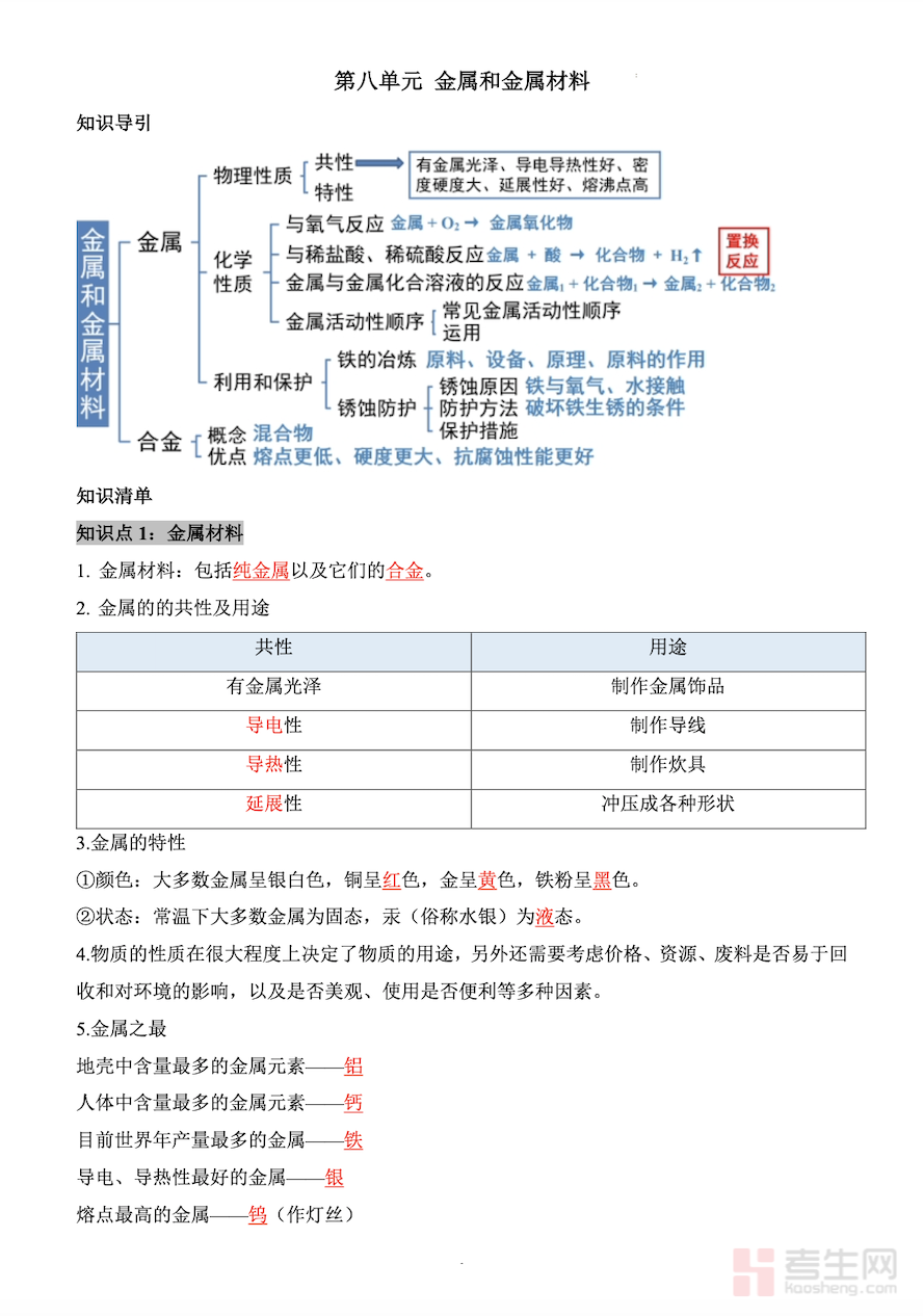
全书遵循教材逻辑脉络,逐单元拆解知识要点,精准对应第八至第十二单元内容:从金属与金属材料的性质、活动性规律及资源保护,到溶液的形成、溶解度曲线应用与溶质质量分数计算;从酸、碱、盐的定义、通性及中和反应,到生活中常见盐的用途与化学肥料的区分,再到化学与生活的关联——人类重要营养物质、化学元素与人体健康及有机合成材料,全方位覆盖教材重难点。
在题型设计上,本书摒弃繁杂冗余的题干,聚焦核心知识点精准设空:关键概念、化学方程式、实验步骤、物质特性、反应现象、计算公式等高频考点均以填空形式呈现,既强化对基础知识点的精准记忆,又规避机械背诵的低效性。针对金属活动性顺序应用、酸碱盐反应规律、溶解度曲线分析等易错难点,专门设计梯度填空练习,由浅入深梳理知识逻辑,帮助学生突破学习瓶颈。
本书兼顾实用性与适配性,每个单元配套对应实验活动的填空专项,紧扣实验操作流程、现象观察、结论推导等核心要点,助力学生夯实实验基础、提升探究能力。同时,内容严格贴合2025年教材更新要点,补充新增知识点及考纲导向,答案部分附带详细解析与知识拓展,既是学生自主默写巩固的工具,也是家长辅导、教师课堂检测的优质素材。
每日10分钟高频默写,精准锁定核心考点,高效夯实化学基础,让九年级下册化学学习更具针对性,助力学生从容应对日常检测与中考冲刺,实现知识掌握与应试能力的双重提升。
添加Soren老师助理微信(18617049513),进群可以获得每日教育咨询分享。

