

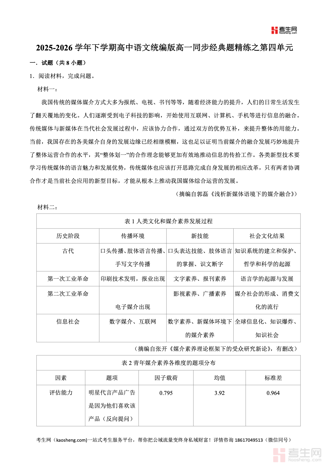
2025-2026 学年下学期高中语文统编版高一同步经典题精练之第四单元紧扣统编版高一语文下册教材与单元教学要求,同步课堂教学进度,聚焦信息时代的语文生活、多媒介阅读与表达、信息筛选整合、实用文体阅读、语言表达与运用等核心考点,覆盖单元重点学习任务与素养考查要点。精选课内基础题、信息理解题、实用文阅读题、表达应用题,题型贴合单元检测、期中备考考情,配套详细答案与思路解析,帮助学生提升信息辨识、媒介运用、语言表达能力,强化答题规范,适合高一学生同步练习、单元复习、查漏补缺、巩固提升,全面提高语文综合素养与应试能力。请添加微信 18617049513 进专属群,获取更多免费资源!
