《精品解析:广东省深圳市2025-2026学年上学期七年级数学期中测试(练习卷)-基础卷(解析版).docx》是一份针对深圳市七年级学生数学期中备考需求设计开发的模拟真题级练习卷及配套解析资料。该资料包含完整试卷结构(单项选择题8小题、填空题5小题、解答题7小题)及配套详细解析,覆盖绝对值概念、相反数定义、有理数运算等核心知识点。作为专业备考资料,其特色亮点在于基础卷定位精准,解析部分不仅提供答案,还包含知识点分析、解题思路梳理及易错点提示,助力学生理解知识本质而非机械记忆,有效提升应试能力。
该资料核心用途是辅助学生熟悉期中测试题型与难度梯度,使用场景涵盖日常课后巩固练习、单元知识复习及考前冲刺阶段。用户通过学习该资料可系统掌握七年级上册数学期中高频考点与解题技巧,提升应试能力;其备考优势在于严格贴合深圳市本地教学大纲与考情趋势,题目设置符合区域期中测试命题规律,解析部分步骤化呈现与逻辑梳理有助于学生建立规范解题习惯与思维框架。
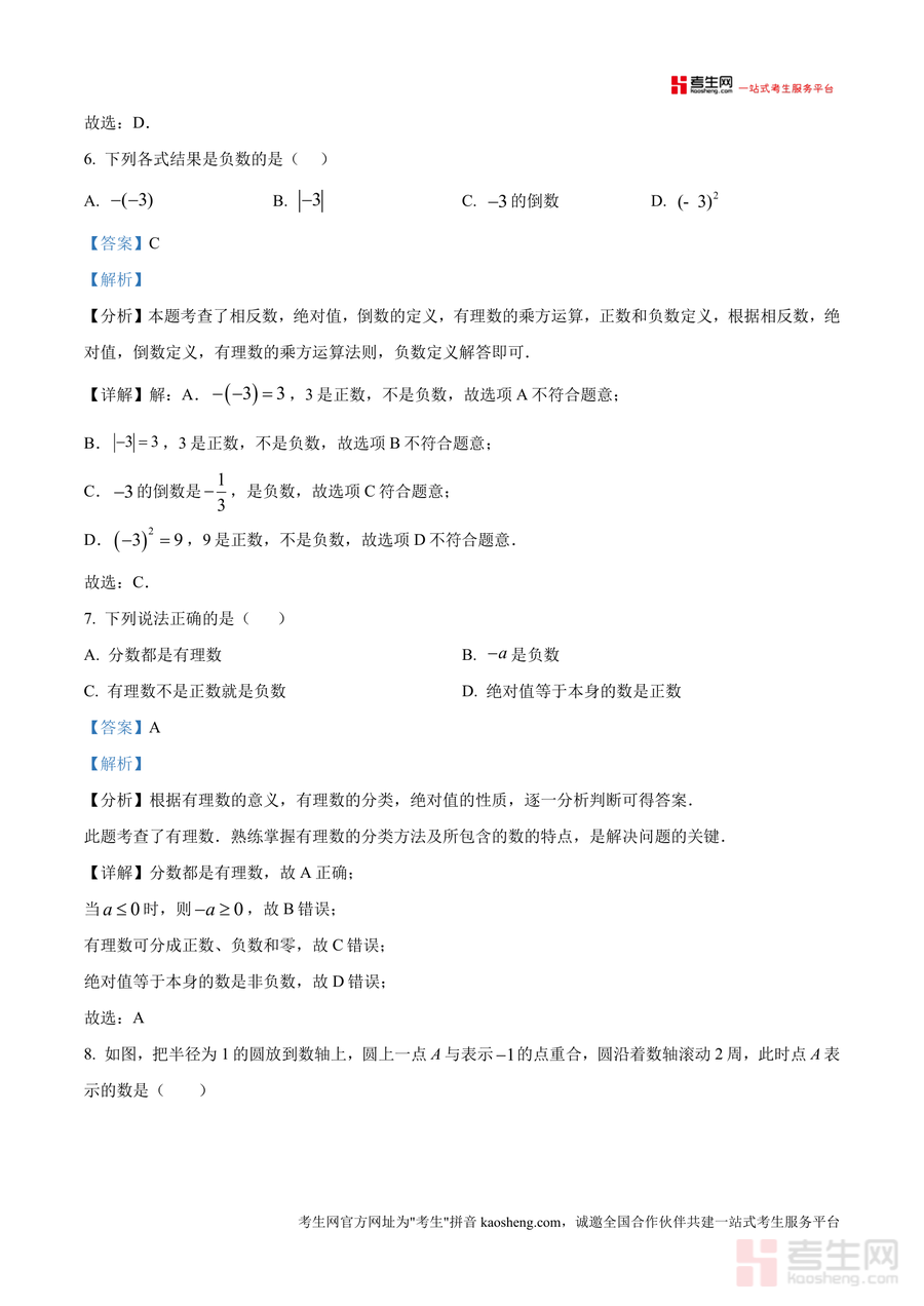
本资料适用于深圳市七年级学生及初中数学教师群体。对于学生而言,它是期中备考不可或缺的针对性资料,能帮助夯实基础并适应本地考试要求;对于教师,可作为教学参考或作业设计依据。其不可替代性体现在结合本地考情与基础巩固需求,长期价值在于帮助学生构建扎实数学知识体系,为后续代数与几何学习奠定稳固基础。

