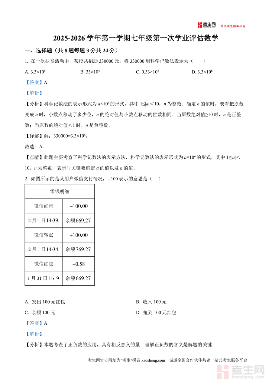
《精品解析:广东省深圳市龙岗区华附集团同心实验学校2025-2026学年七年级上学期第一次月考数学(解析版)docx》是一份针对该校七年级上册首次月考数学真题的专业备考资料及深度解析文档。其核心内容覆盖选择题(8题24分)、填空题(5题15分)、解答题(7题61分)三大题型模块,每道题目均包含考点分析、详细解答步骤及解题点睛部分,涉及科学记数法正负数应用、点线面体关系有理数运算等七年级上册数学核心知识点。特色亮点在于严格贴合该校考情解析过程注重方法提炼与思维引导帮助学生理解考点本质而非单纯记忆答案。
该资料核心用途在于辅助学生精准定位知识薄弱环节并针对性巩固提升适用场景包括日常作业订正后核对思路单元复习时强化高频考点训练考前模拟考试后深度复盘错题等用户价值体现在通过真题解析掌握规范解题流程与应试技巧有效提升数学应试能力备考优势在于真题来源权威且完全匹配该校教学进度与命题风格能让学生提前熟悉月考题型结构与难度梯度降低考试焦虑。
本资料适用人群为广东省深圳市龙岗区华附集团同心实验学校七年级学生及周边采用相同教材体系与教学进度学校同级学生作为该校首次月考的专属真题解析资料其必要性与不可替代性显著不仅能帮助学生高效备考本次月考更能通过系统梳理基础知识点构建扎实数学框架对后续整式加减一元一次方程等章节学习形成长期指导价值。

