《精品解析:重庆市开州区德阳初中教育集团2025-2026学年上学期七年级第二次月考数学试题(解析版).docx》是一份针对七年级上学期数学月考真题编写的专业备考资料,包含完整试题及逐题深度解析。试题覆盖有理数大小比较、科学记数法、代数式表示、一元一次方程等核心考点,并融入《九章算术》"共买物"等古代数学文化元素;解析采用"考点分析+详细解答+易错点睛"结构,如有理数比较题明确正数>0>负数规则,图形规律题总结通项公式推导思路,古代数学应用题拆解等量关系建立方程,帮助学生理解考点本质与知识应用场景。
该资料核心用途是辅助学生进行月考后查漏补缺与考前针对性复习,适用场景包括课堂同步巩固、课后自主练习及教师教学参考。用户价值体现在通过真题解析掌握本地命题方向,精准定位知识薄弱点;备考优势在于贴合开州德阳初中教育集团教学进度与命题风格,解析中补充变式思考(如科学记数法不同位数转换),有效提升学生解题技巧与应试能力。
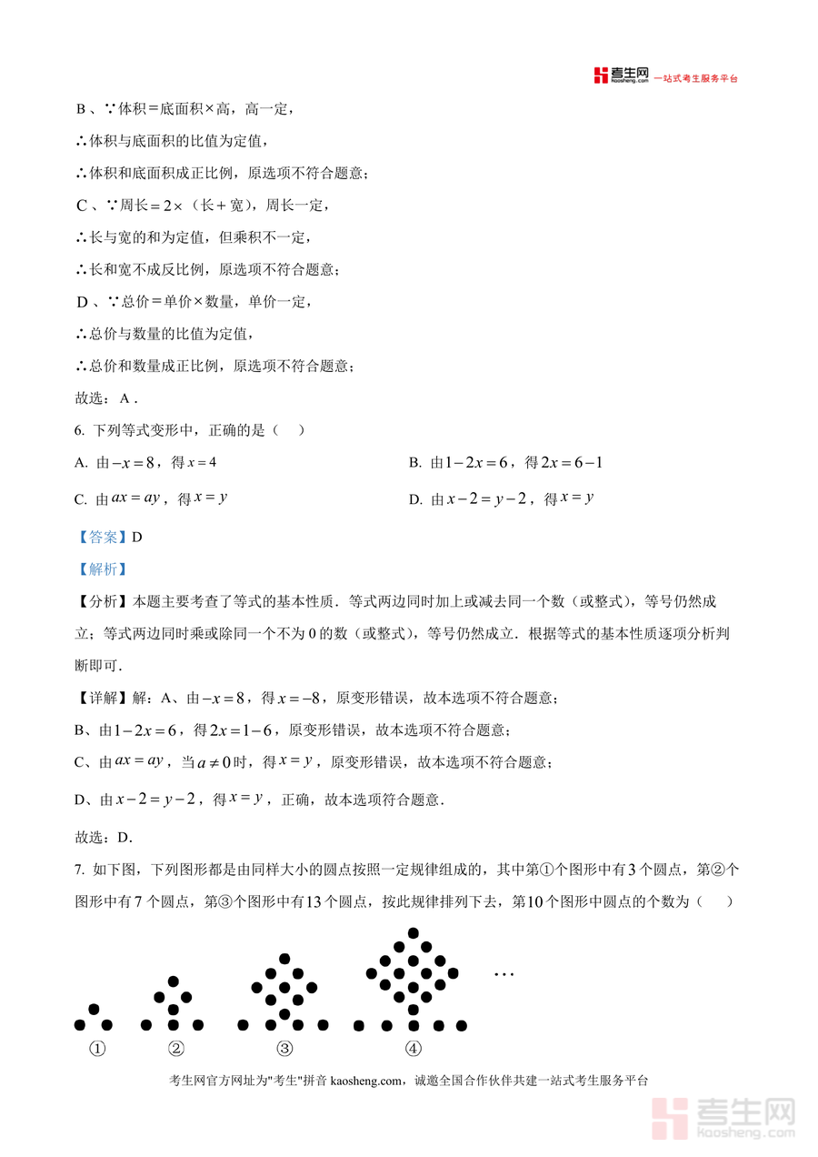
本资料适用于开州区德阳初中教育集团及周边七年级学生、初中数学教师。其必要性在于真题资源具有不可替代性,能帮助学生熟悉考试题型与难度;长期价值在于引导学生构建系统知识框架,培养逻辑思维能力,同时渗透古代数学文化素养,为后续数学学习奠定坚实基础。无论是学生提升成绩还是教师优化教学,该解析资料都是高效实用的工具。

