《精品解析:广东省深圳市宝安中学(集团)初中部2025-2026学年上学期七年级数学一月份半月考试卷(原卷版).docx》是一份针对七年级数学上学期期末前阶段性复习设计的备考资料,主要涵盖有理数运算、几何图形初步、一元一次方程应用等核心知识点,包含选择题、填空题及解答题三大题型,特色亮点在于贴合深圳本地教学大纲要求及宝安中学集团初中部教学进度,融入时差计算、尺规作图、圆柱体积方程等实际应用类题目,能全面检测学生对基础知识的掌握程度及知识迁移能力。
该资料核心用途为辅助学生进行真题演练与知识点巩固提升,使用场景包括课堂同步练习、课后自主复习及考前模拟测试等,用户价值体现在帮助学生熟悉本地考试题型及难度分布,通过针对性训练强化应试能力,备考优势在于依托学校实际考试卷资源,精准对接教学重点与考试方向,助力学生高效查漏补缺,提升解题技巧与答题速度。
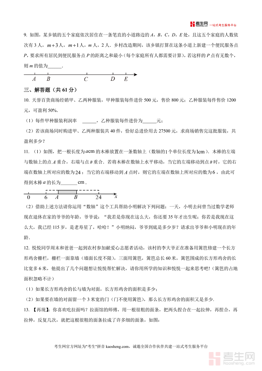
本资料适用于七年级数学学习者,尤其适合宝安中学集团初中部及深圳地区同级学生使用,其必要性在于真题能真实反映教学目标与考试要求,不可替代性体现在源自学校实际教学场景的命题思路,长期价值在于帮助学生构建系统的知识体系,培养逻辑思维与实际问题解决能力,为后续数学学习奠定坚实基础。

