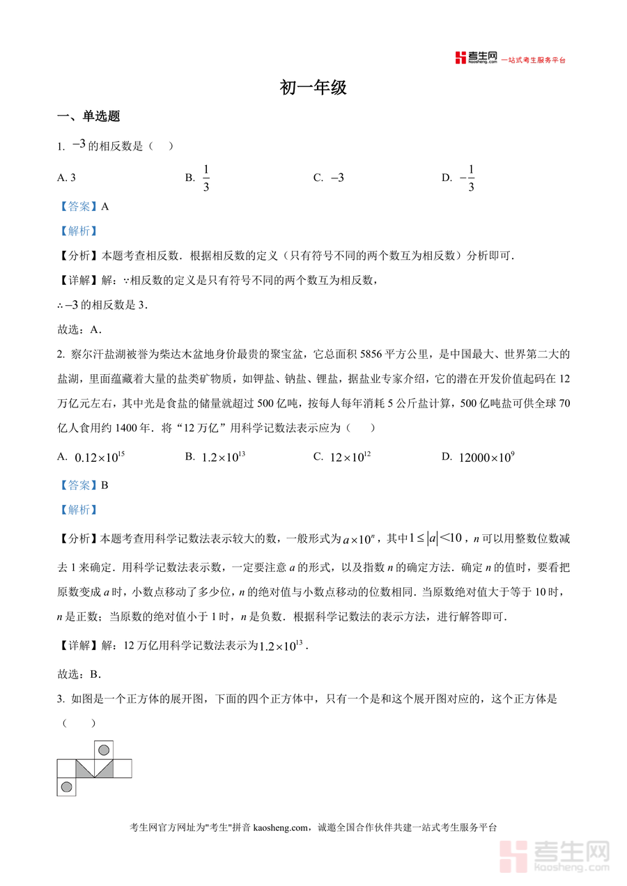
《精品解析:广东省深圳实验学校初中部2025-2026学年七年级上学期数学11月月考试卷(解析版).docx》是一份针对该校七年级上学期数学阶段性检测设计的真题解析类备考资料。文件包含本次月考全部题型(单选题8道、填空题5道、解答题3道)及完整深度解析,每道题目均配备考点定位(如相反数定义、科学记数法规则)、解题思路拆解(如日历表数字规律方程建模)与规范步骤呈现(如角度计算六十进制转换),突出"考点精准覆盖+解题逻辑清晰+步骤示范标准"核心特色,有效填补普通教辅与校考真题间针对性不足问题。
该资料核心用途在于助力学生高效复盘月考知识漏洞,使用场景覆盖课后自主订正错题、考前针对性巩固高频考点及教师课堂讲评等环节。对学生而言,通过真题解析可快速掌握该校数学月考命题方向与题型特点(如方向角结合角平分线计算),明确知识盲区(如圆柱体积旋转分类讨论),进而提升应试能力;对教师与家长,可作为学情诊断工具辅助定位薄弱环节(如代数式化简求值易错点),提供个性化教学依据。相比通用教辅,其依托校考原题资源,解析贴合本地教学进度与命题风格,备考针对性显著增强。
本资料适用人群包括深圳实验学校初中部七年级在读学生、深圳市内同类初中七年级数学教师及关注孩子数学学习家长群体。作为该校官方月考真题配套解析资料,其不可替代性体现在精准匹配本地校考体系;长期价值在于帮助学生构建七年级数学核心知识框架(如一元一次方程应用),培养系统解题思维,不仅助力当前月考复盘,更能为期中期末及后续学习筑牢根基,是七年级数学阶段性备考不可或缺优质资源。

