手机版
二维码
购物车
安卓APP
Windows版
Mac版
0755-81510000
选择频道搜索
备考资料
考生商城
视频课程
动画解题
学习方法
家长学堂
院校机构
会务活动
家教/求职
机构招聘
最新资讯
帮助中心
高考
2024
2025
中考
北京
深圳
天津
2023年中考真题
小学
山东省
首页
备考资料
考生商城
视频课程
动画解题
学习方法
家长学堂
院校机构
会务活动
家教/求职
机构招聘
AI助手
最新资讯
帮助中心
高中
|
初中
|
小学
|
幼教
|
教案
|
中职
|
大学
|
成教
|
考研
|
外语
|
教资
|
留学
|
公考
|
法考
|
财会
|
金融
|
建工
|
医卫
|
技能考
|
事业编
|
军考
|
艺考
|
体考
|
基层考
|
国企招考
|
教学软件
|
电子课件
|
其他考试
首页
>
备考资料
>
初中
>
中考专题
>
历年中考真题
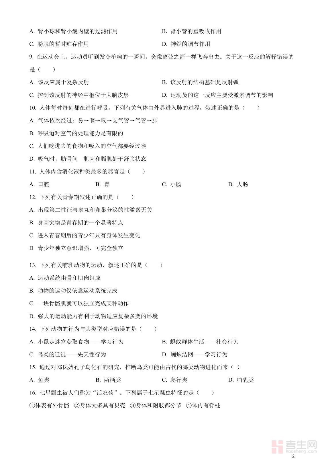
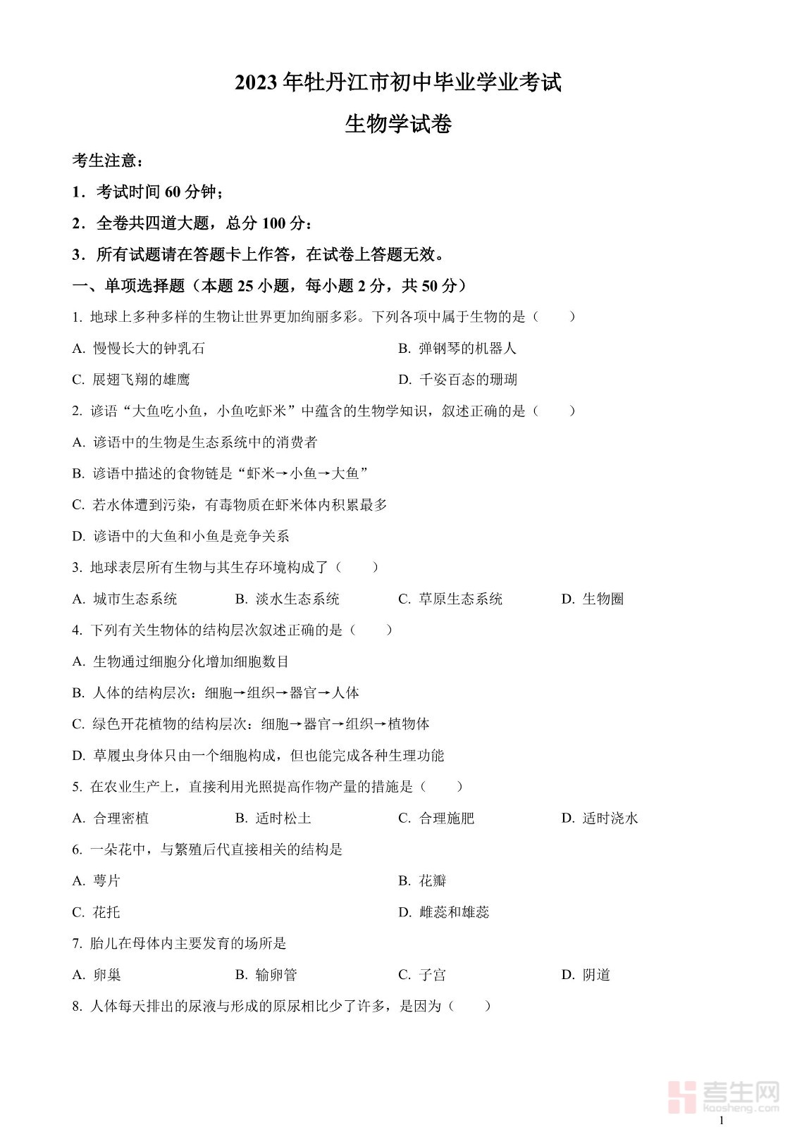
2023年黑龙江省牡丹江市中考生物真题(原卷版)
2025-02-09
1233
1
0.12M
年级:初中合集
学期:全学期
科目:生物
年份:2023
2023年黑龙江省牡丹江市中考生物真题(原卷版)
【提示】本下载资源均由会员自主上传,本站仅提供网络存储空间服务,不对资源的版权归属、合法性、完整性及安全性承担任何责任。如该资源涉嫌侵权或违规,请联系本站进行删除处理,所有下载风险及后果由下载者自行承担。
您还没有登录,请登录后查看详情
点赞
0
举报
收藏
0
打赏
0
分享
14
kaosheng
加关注
25
发展普惠教育,促进教育公平。打造全龄段一站式考生服务平台!
本类推荐
2025年湖南省长沙市中考英语真题原卷版+解析版+听力音频
2025年湖南省中考英语真题原卷版+解析版+听力音频
2023年湖北省武汉市数学真题(解析版)
2023年湖南省长沙市中考数学真题(解析版)
2023年辽宁省沈阳市中考数学真题(解析版)
2023年天津市中考数学真题(解析版)
2023年云南省中考数学真题(解析版)
2023年浙江省杭州市中考数学真题(解析版)
2023年上海市中考数学真题(解析版)
下载排行
79
1
2024年四川省自贡市中考语文真题(解析版)
42
2
2025年湖南省长沙市中考英语真题原卷版+解析版+听力音频
29
3
2023年山东省济南市中考历史真题(解析版)
24
4
2008年-2024年广东省中考英语真题及答案(含听力)
18
5
2008年-2024年广东省中考物理真题及答案
17
6
2008年-2024年广东省中考数学真题及答案+解析
17
7
2008年-2024年广东省中考化学真题及答案
17
8
2008年-2024年广东省中考历史真题及答案
16
9
2008年-2024年深圳市中考数学试题及答案
家长学堂
新高考赋分制深度解析:如何选科让分数最大化
中高考冲刺阶段提分攻略:从错题根源突破瓶颈
叛逆期亲子沟通:从 “对抗” 到 “同盟”
非暴力沟通:化解亲子矛盾的底层逻辑
双减下的家校边界:如何避免过度内卷与放任不管
高效家长会沟通:3 步建立与老师的协作同盟
最新资讯
四川 2026 年港校招生计划新增 多所港校公布招生政策 含统招与单独招生
《全民阅读促进条例》2026年2月1日正式施行 明确中小学阅读要求与校家社协同机制
湖南教育厅召开2026年度教育领域代表委员座谈会 共商教育强省建设
2026 年 2 月新托福首考开启 告别应试套路聚焦真实语言能力
青岛杜威实验学校新增初中融合课程 2026 年秋季开学迈入初高中贯通培养阶段
多地中小学取消非毕业年级期末统考
动画解题
视频课程
家长学堂
初中几何模型-矩形加权逆等线模型典例
初中几何模型-胡不归模型典例1
初中几何模型-费马点模型典例3
初中几何模型-将军饮马典例6
初中几何模型-三角形外接圆
利用轴对称构造辅助线典例2
利用轴对称构造辅助线典例1
与轴对称图形有关的辅助线作法例4
与轴对称图形有关的辅助线作法例3
与轴对称图形有关的辅助线作法例2
与轴对称图形有关的辅助线作法例1
与翻折有关的辅助线作法例2
与翻折有关的辅助线作法例1
与中点有关的辅助线例4
与中点有关的辅助线例3
小学英语口语100个必考句型:What‘s he doing?
小学英语口语100个必考句型:Do you like winter?
小学英语口语100个必考句型:How much is it?
小学英语口语100个必考句型:How`s the weather today?
小学英语口语100个必考句型:What do you wear?
小学英语口语100个必考句型:What will you do this afternoon?
小学英语口语100个必考句型:What`s your favourite season?
小学英语口语100个必考句型:Where is Yang Ming?
小学英语口语100个必考句型:Will you go to see the Great Wall?
小学英语口语100个必考句型:You are nice
小学英语口语100个必考句型:I want to go there
为什么白天也能看见月亮?|“为什么” 百科知识
小学英语口语100个必考句型:What are you doing?
小学英语口语100个必考句型:Do you have many friends?
小学英语口语100个必考句型:What are you good at?
新高考赋分制深度解析:如何选科让分数最大化
中高考冲刺阶段提分攻略:从错题根源突破瓶颈
叛逆期亲子沟通:从 “对抗” 到 “同盟”
非暴力沟通:化解亲子矛盾的底层逻辑
双减下的家校边界:如何避免过度内卷与放任不管
高效家长会沟通:3 步建立与老师的协作同盟
批判性思维培养:让孩子从被动接受到主动质疑
核心素养落地:用项目式学习打造孩子的竞争力
移民身份对升学的影响:从藤校录取到国内华侨生政策深度解析
低龄留学全规划:从选校到融入的避坑指南
中学生高效作息表:平衡学业、睡眠与运动的科学方案
小学生时间管理:用可视化工具建立自主学习节奏
中高考命题趋势解读:从评分细则看备考核心逻辑
新高考选科全攻略:基于高校专业录取数据的科学决策
构建心理韧性:让孩子从容应对学业压力
申请链接
|
更多
>
友情链接
蓝快智能助手
蓝快传媒
租客网
校外培训监管与服务平台
曼卡汽车
路客汽车
布鲁投资
美国研究生入学考生GRE
全国英语等级考试
全国计算机等级考试
全国大学英语四、六级考试
中小学教师资格考试
深圳市招生考试办公室
天津市教育招生考试院
山西招生考试网
内蒙古自治区教育考试院
辽宁省招生考试办公室
吉林省教育考试院
黑龙江省招生考试院
安徽省教育招生考试院
河南省教育考试院
湖北省教育考试院
湖南省教育考试院
广西招生考试院
重庆市教育考试院
海南省考试局
贵州省招生考试院
云南省招生考试院
西藏自治区教育考试院
陕西省教育考试院
甘肃省教育考试院
青海省教育招生考试院
宁夏教育考试院
新疆教育考试院
山东省教育招生考试院
上海市教育考试院
浙江省教育考试院官网
江西省教育考试院
广东省教育考试院
四川省教育考试院
江苏省教育考试院
北京教育考试院
河北省教育考试院
福建省教育考试院
全国旅游监督服务平台
中国演出行业协会
国家广播电视总局
中国兽医网
国家医学考试网
中国计量培训网
中国注册税务师协会
中国证券投资基金业协会
中国银行协会
中国注册会计师协会
CET报名网
全国会计资格评价网
中国期货业协会
中国证券业协会
人力资源和社会保障政务服务平台
国家政务服务平台
国家卫生健康委人才交流服务中心
中国教育考试网
学信网
国家中小学智慧教育平台
中国人事考试网
中国研究生招生信息网
国家司法考试中心
阳光高考
教育部
中国教师资格网
红宝山国防教育基地
易贸商城
网站首页
|
关于我们
|
联系方式
|
用户协议
|
隐私政策
|
版权声明
|
网站地图
|
排名推广
|
广告服务
|
积分换礼
|
网站留言
|
RSS订阅
|
违规举报
|
帮助中心
|
问答
|
合作伙伴验证
粤ICP备15038604号
粤公网安备44030002008027号
(c)2008-2025 考生网(深圳) 教育科技有限公司 地址:深圳市南山区桃园路8号田厦金牛广场A座1809 电话:0755-81510000