《新高考教学教研联盟(长郡二十校)高三下学期4月第二次联考 生物》是新高考改革背景下,由长郡二十校组成的教学教研联盟针对高三学生在学期下半段4月份组织的第二次联合考试生物学科相关资料,属于高三阶段重要的区域性联合考试备考资源,能够较为准确地反映该联盟内学校对新高考生物学科核心素养与关键能力的考查方向,以及当前阶段的备考重点与教学趋势。
该资料可有效用于高三学生进行生物学科的阶段性学情诊断工作,帮助教师与学生清晰把握当前学习过程中的知识掌握程度、能力短板与优势领域,为后续的个性化备考规划提供客观的数据支持与明确的方向指引,同时作为标准化的阶段性检测工具,能够模拟新高考生物考试的命题思路、考查模式与时间节奏,助力师生及时调整复习策略与教学安排。
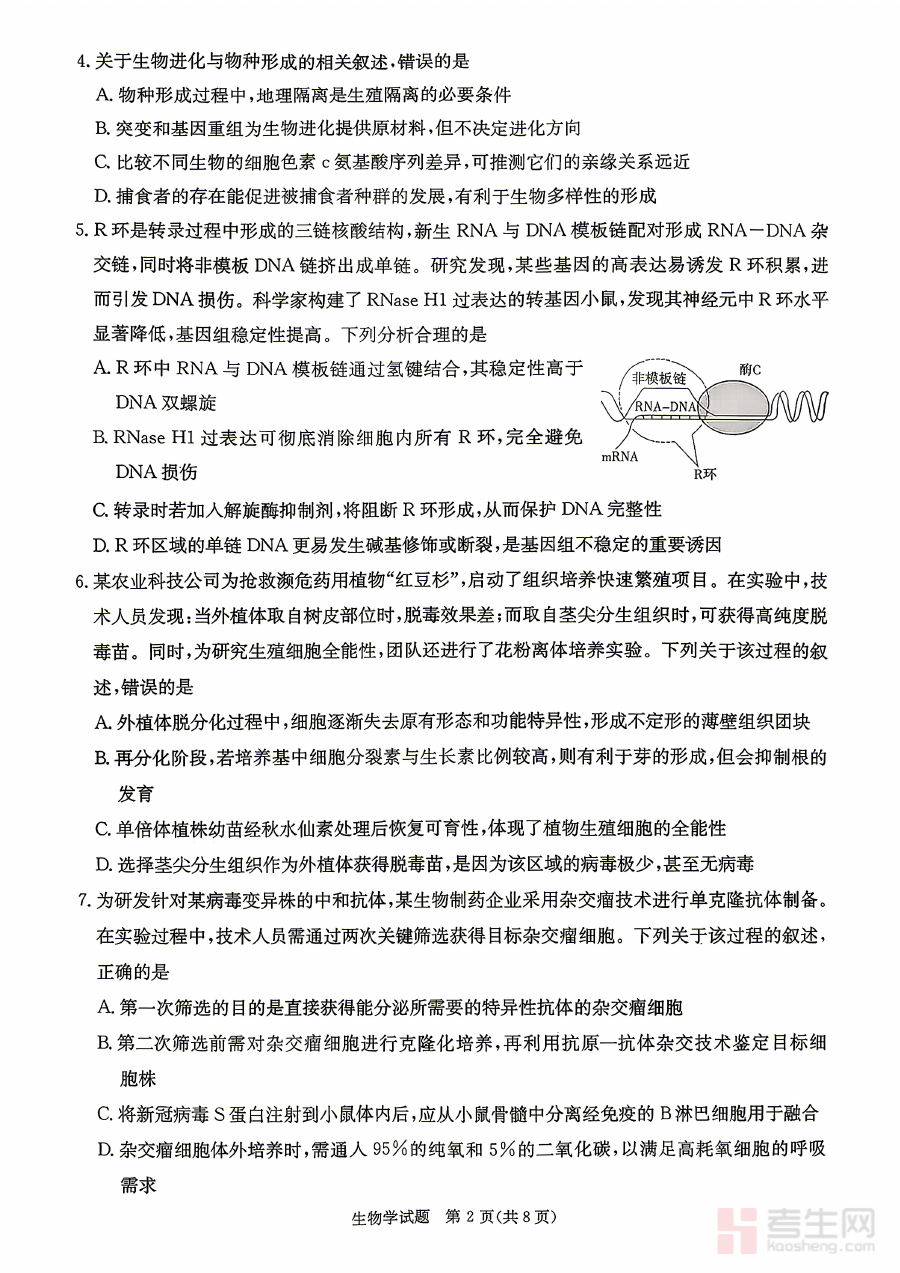
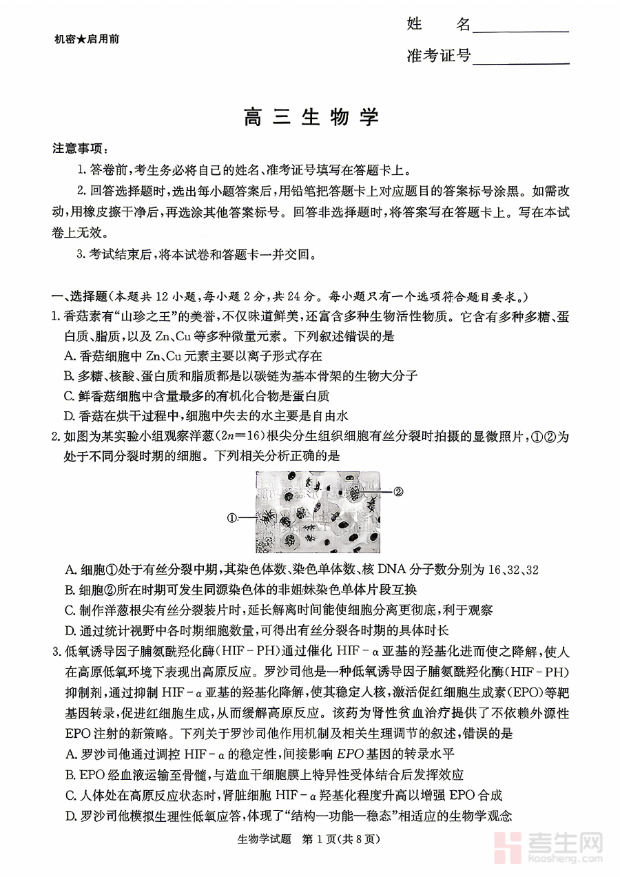
该资料主要适用于参与长郡二十校教研联盟的高三学生及生物学科教师群体,对于其他采用新高考模式地区的高三师生而言也具有一定的参考价值。它不仅能帮助学生精准检测自身生物学科的阶段学习成果,还能为教师优化课堂教学计划、设计针对性复习内容提供重要依据,助力师生在高考前的关键冲刺阶段更高效、更有针对性地开展复习与备考工作,提升整体备考质量。
