《玉溪一中2025一2026学年下学期高三适应性测试(一)物理》是云南省玉溪市第一中学在2025-2026学年下学期针对高三年级学生推出的物理学科适应性测试资料,属于高三阶段关键的备考检测类资源,紧密贴合该学年高三下学期的教学进度与高考备考的核心节奏,旨在为学生提供与高考要求相匹配的测试体验,助力师生把握备考方向。
该资料主要用于高三学生物理学科的阶段性学情诊断工作,能够帮助教师精准把握学生在高三下学期初期物理学习中的知识掌握程度、能力应用水平以及潜在的学习短板,为后续个性化备考规划的调整与优化提供科学的数据支撑和明确的方向指引,同时也能让学生提前熟悉高考物理的考查形式、题型结构与答题节奏。
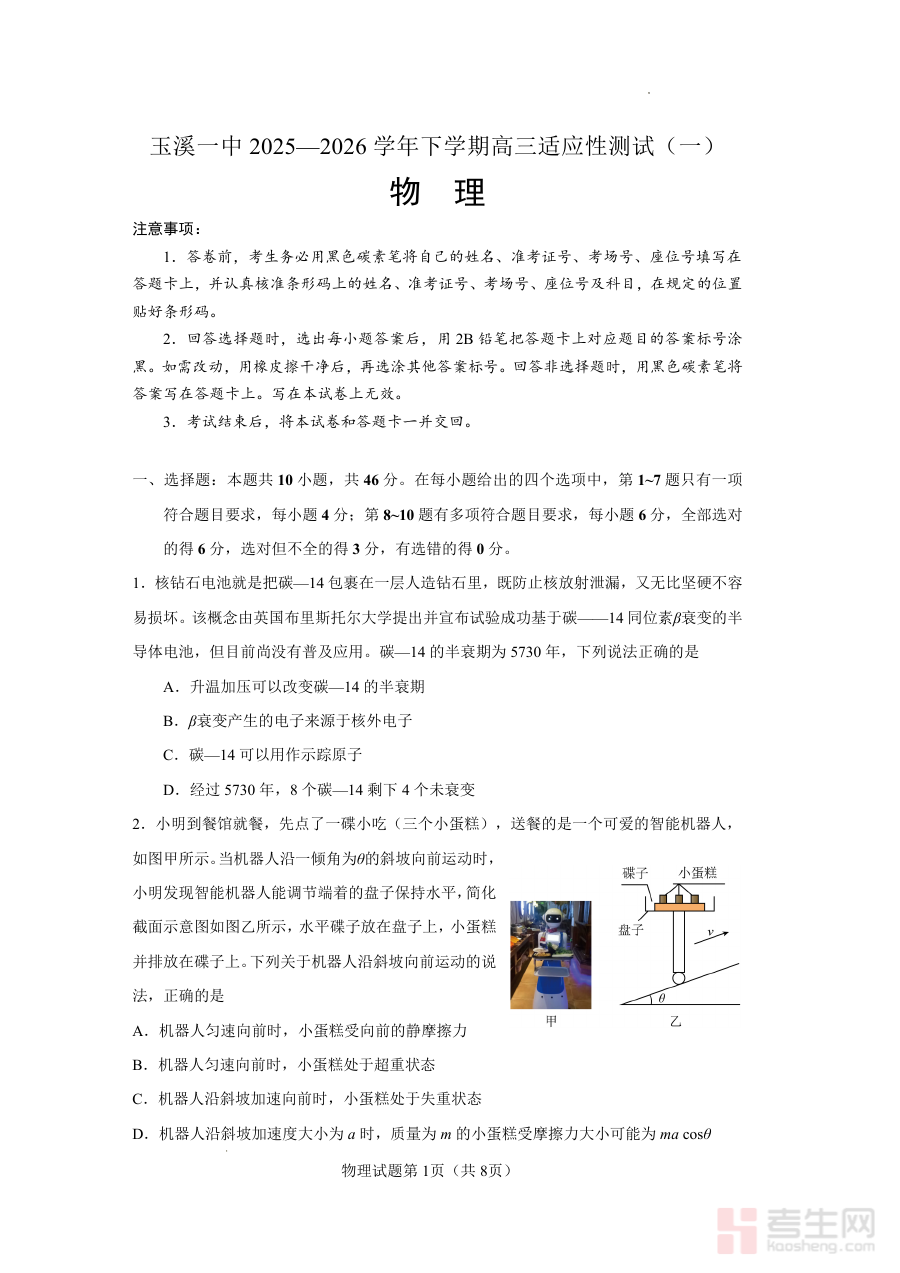
适用人群为玉溪一中2025-2026学年下学期的高三学生,以及需要参考同类优质高中高三物理适应性测试资源的师生群体;其核心价值在于通过标准化的测试流程与贴近高考的考查导向,帮助学生巩固已学物理知识体系、提升应试技巧与时间管理能力,为高考前的系统复习与强化训练筑牢基础。
