《2026届湖南新高考教学教研联盟高三下学期4月第二次(三模)联考物理试题》是针对2026届湖南省新高考背景下的高三物理学科阶段性检测资料,由当地教学教研联盟组织命题,契合新高考物理学科的考查方向与要求。作为高三下学期4月的第二次联考(即三模),该试题处于高考前关键的冲刺阶段,能够有效反映考生在该阶段的物理学科知识掌握情况与应试能力水平。
该试题主要用于高三物理学科的学情诊断与阶段检测,帮助师生精准把握当前复习进度下的知识薄弱环节,为后续的备考规划提供数据支撑与方向指引。通过该试题的检测,师生可及时调整复习策略,聚焦高频考点与易错点,提升复习的针对性与有效性,助力考生在高考前实现知识体系的完善与应试技能的强化。
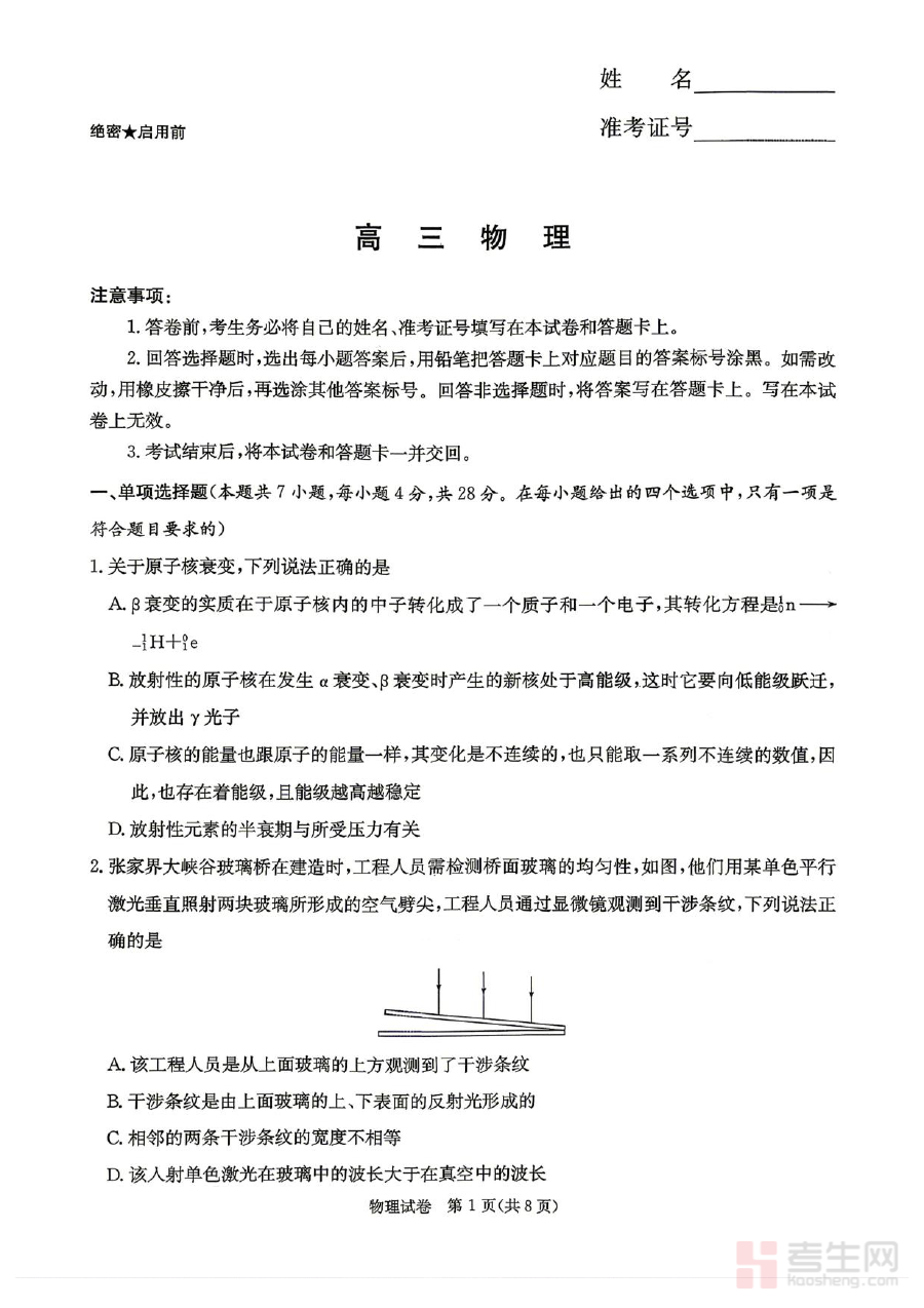
此试题适用于2026届湖南省参与该教研联盟联考的高三学生、物理教师及相关教研人员。对于学生而言,它是一次贴近高考难度与形式的模拟实战机会,有助于熟悉考试流程与题型结构,增强应试信心;对于教师而言,可借助试题检测结果评估教学效果,优化课堂教学内容与方法;对于教研人员而言,能通过试题分析把握区域备考动态,推动教研资源的共享与教学质量的整体提升。
