《重庆市2026年普通高等学校招生全国统一考试康德调研(四)历史+答案》是面向2026年重庆市普通高等学校招生全国统一考试的历史学科调研类备考资料,紧密贴合重庆市高考历史科目的考查方向与命题特征,依托康德调研体系的专业命题框架打造,为考生提供了与高考要求高度适配的阶段性练习资源。
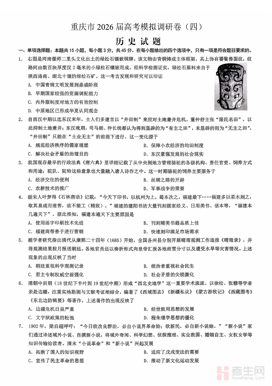
该资料包含历史学科调研试题及配套完整答案,能够帮助使用者精准诊断自身历史知识的掌握情况与应用能力短板,明确学习过程中的优势领域与待提升环节,为后续制定针对性的备考规划提供数据支撑与方向指引,助力考生在备考阶段实现高效突破。
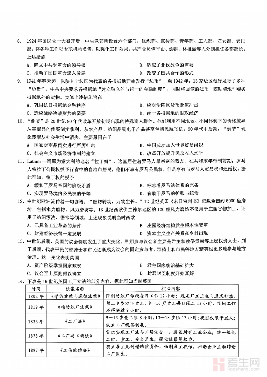
此资料主要适用于2026年参加重庆市普通高等学校招生全国统一考试的历史学科考生,尤其适合处于备考中期需要进行阶段性检测与知识巩固的学生;通过完成试题并对照答案进行复盘分析,考生可进一步熟悉高考历史的考查形式与答题规范,提升解题技巧与应试水平,为最终的高考冲刺奠定坚实基础。
