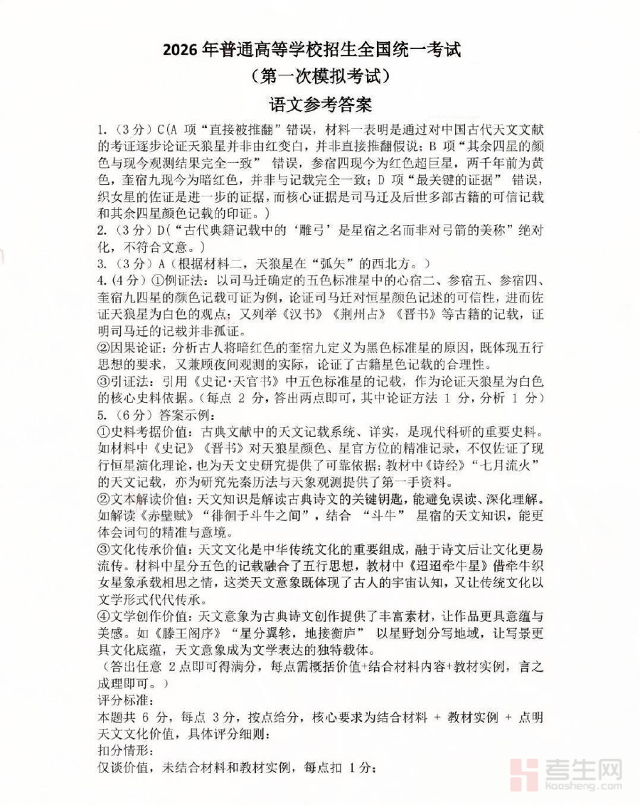
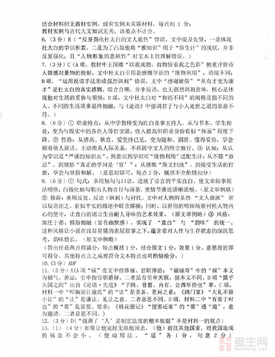
《内蒙古包头市2026年高三第一次模拟考试 语文答案》是内蒙古包头市针对2026届高三年级组织的第一次模拟考试语文科目的配套答案资料,属于区域性高三阶段关键模拟考试的辅助备考材料,为该次考试的相关参与者提供必要的参考依据。
该资料可用于高三学生完成模拟考试后的自我评估与学情诊断,帮助教师把握学生阶段性学习状况,为后续备考规划的优化调整提供数据支持,同时助力学生明确自身知识掌握的薄弱点,提升备考的针对性与效率。
此资料适用于内蒙古包头市2026届高三学生、一线语文教师及相关备考指导人员。学生可借助它进行考试复盘与自我提升;教师可通过它开展试卷分析与教学策略调整;备考指导人员则能以其为参考制定更贴合区域实际的备考方案,共同推动高三语文备考工作的有效开展。
