《精品解析:2026届江苏省南京市六合区名校联盟高三一模生物试题(解析版)》是针对2026届江苏省南京市六合区名校联盟高三学生的生物学科一模考试配套解析资料,整合了区域名校联盟的教学资源与考试命题方向,能够为考生提供贴合本地高三生物教学实际和阶段考试要求的备考支持,帮助考生提前熟悉一模考试的整体框架与考查重点。
这份资料可用于考生进行生物学科的学情诊断,通过对试题的解析,考生能清晰识别自身在知识掌握、解题思路等方面的薄弱环节,为后续制定个性化备考规划提供依据;同时也可作为阶段检测的辅助材料,帮助考生适应一模考试的难度与节奏,提升应对类似考试的能力。
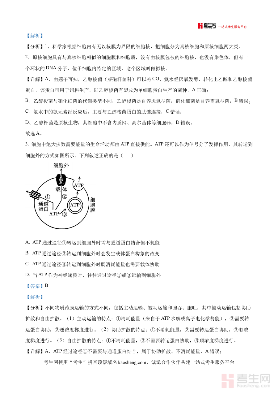
该资料主要适用于2026届江苏省南京市六合区名校联盟的高三学生,也可供其他处于高三备考阶段、需要参考区域模拟试题解析的生物学习者使用。它通过名校联盟试题的专业解析,助力考生把握本地生物命题趋势,优化复习策略,为高考前的阶段性复习筑牢基础,具有较高的实用价值。
