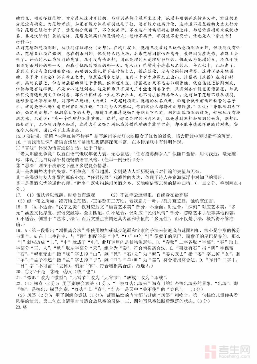
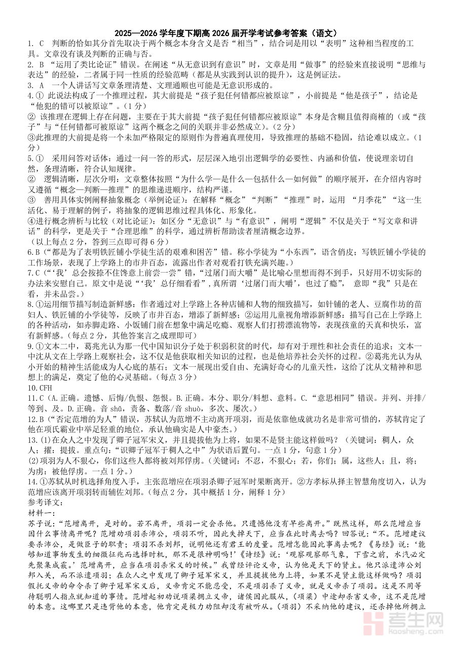
《成都市第七中学2025—2026学年度下期高2026届开学考试 语文答案》是针对成都市第七中学高2026届学生在2025-2026学年度下期开学阶段语文考试的配套答案资料。该资料与同期同校同年级的开学考试直接对应,为学生和教师提供了该次考试的标准解答参考,是相关群体了解考试结果、校验答题情况的重要依据。
该答案资料可帮助教师快速完成试卷批改与学情分析,精准掌握学生假期后语文知识的掌握程度与能力水平;同时能让学生及时核对自身答题情况,明确知识薄弱点与答题思路偏差,为新学期语文学习计划的制定提供数据支撑,助力调整学习策略以适应新学期教学节奏。
该资料适用于成都市第七中学高2026届学生、该年级语文教师及关注该学校该年级语文教学情况的相关人员。对于学生,它是自我检测与查漏补缺的工具;对于教师,是开展教学评估与调整方案的参考;整体助力该年级语文教学与学习的高效衔接,提升新学期教学针对性与学习有效性。
