《成都市第七中学2025—2026学年度下期高2026届开学考试 政治》是成都市第七中学针对高2026届学生在2025—2026学年度下期开学阶段组织的政治学科考试相关备考资料,明确了考试的时间范围、学校归属、年级对象及学科属性,为学生提供了与本校教学进度和考试标准相契合的复习参考依据,助力学生提前熟悉开学考试的方向与要求。
该资料可作为学生开学前的学情诊断工具,帮助其梳理上一阶段政治学科知识的掌握程度与薄弱点;同时也能为教师提供学生学习状况的数据支撑,辅助教师制定新学期的教学安排与备考规划,通过阶段检测的形式有效衔接上一学期与新学期的学习内容,助力师生快速进入新学期的教学与学习状态。
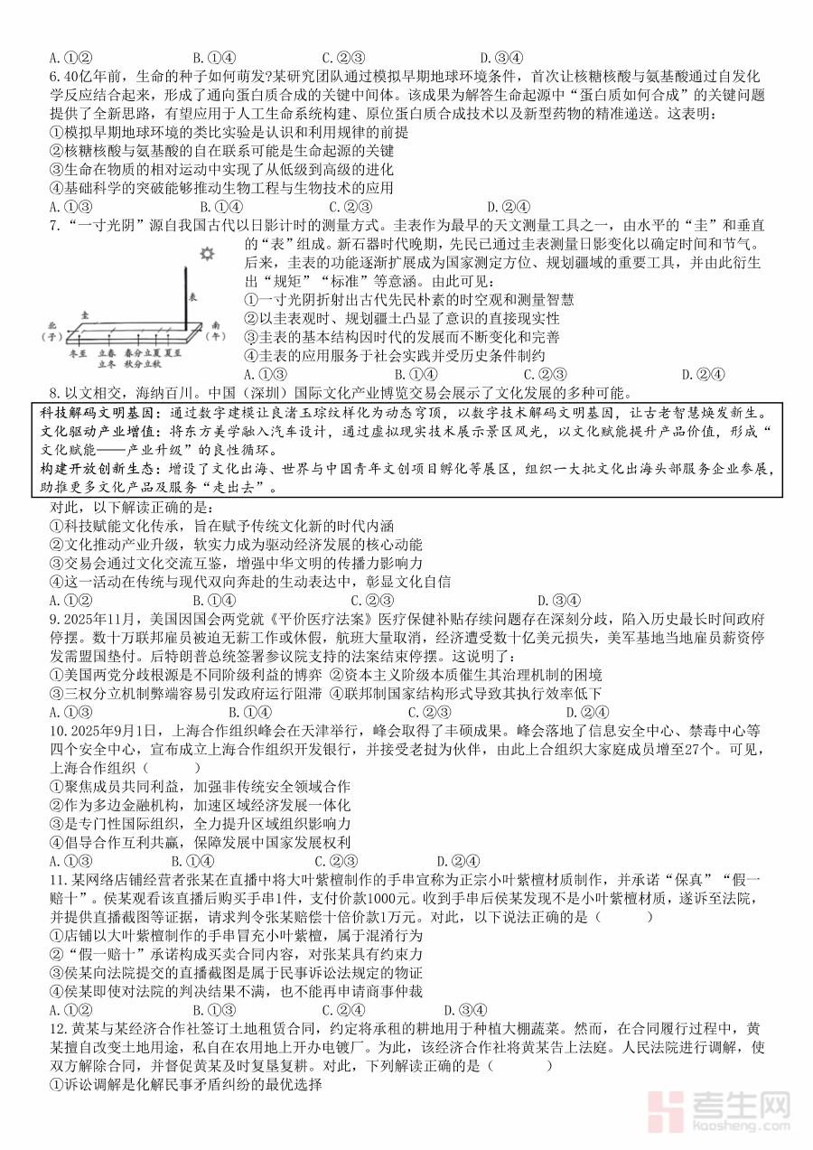
此资料主要适用于成都市第七中学高2026届的学生群体,尤其是希望在开学初期快速调整学习节奏、巩固前期知识的学生。使用该资料进行针对性复习和模拟训练,不仅能提升开学考试的应对能力,还能帮助学生明确自身学习短板,为新学期政治学科的高效学习奠定良好基础,也有助于学生制定更精准的个人学习计划。
