《长郡中学2026届高三月考试卷(六)历史答案》是湖南省长沙市知名重点高中长郡中学为2026届高三学生量身打造的第六次月度考试历史学科配套参考答案。作为高三学年关键备考阶段的重要辅助资料,它与该届学生的第六次月考历史试卷形成完整配套体系,能够为师生提供该次考试的标准化、权威性答题参考依据,是高三历史学科阶段性教学与学习反馈过程中不可或缺的工具之一。
这份答案资料在教学与学习过程中具有多重实用价值。教师可利用它快速完成试卷批改与学情分析,精准识别班级学生在历史知识掌握、材料解读、答题技巧等方面的共性问题与个体差异;学生则能通过对照答案进行自我检测,深入理解答题要点与评分标准,及时弥补自身在历史学科学习中的薄弱环节,调整后续的学习策略与节奏。
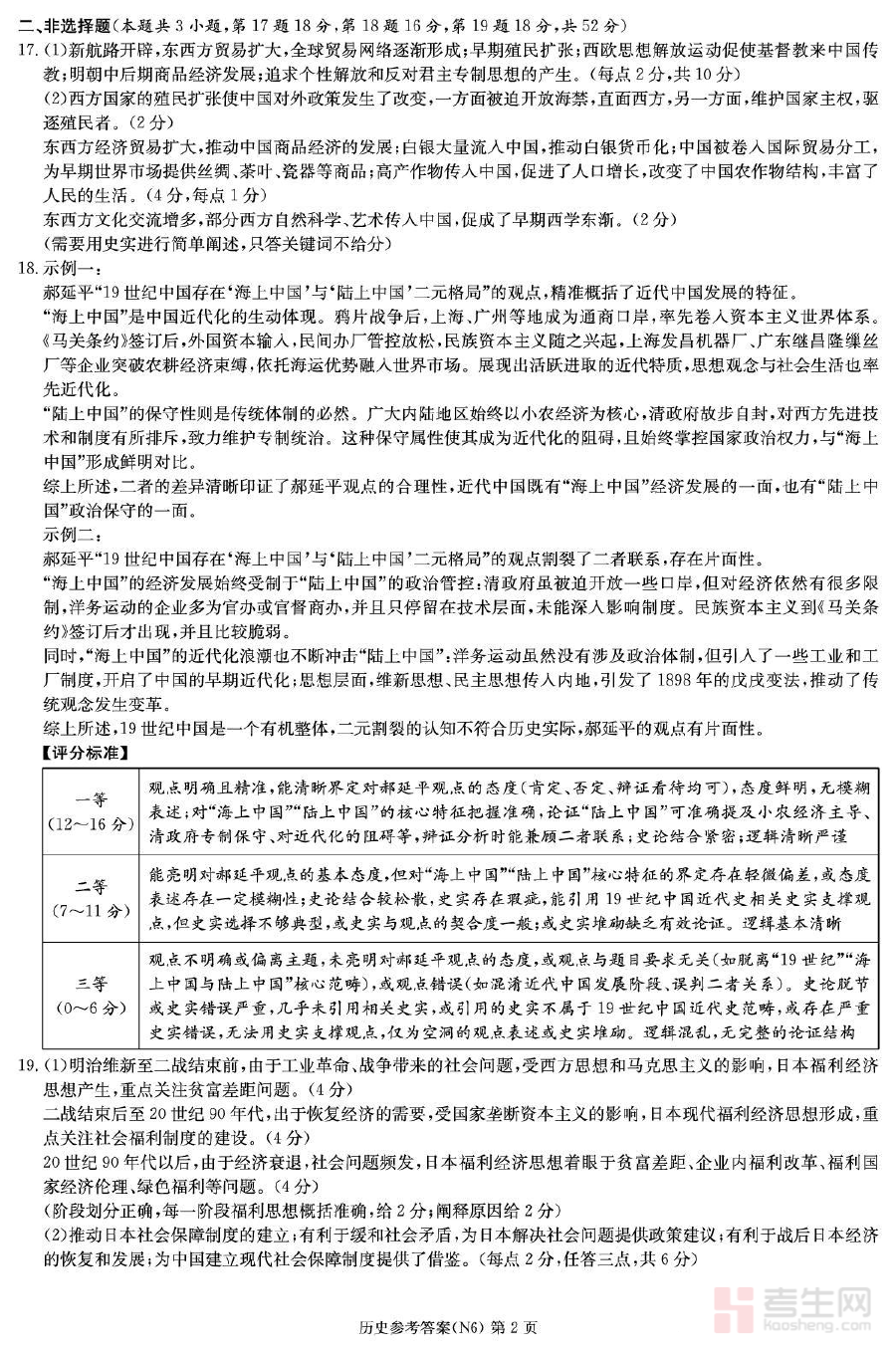
该资料适用于长郡中学2026届高三全体学生,同时也可作为使用同款试卷的其他高中高三历史学习者的参考材料。对于高三学生而言,它有助于提升阶段性检测后的自我反思效率,强化对历史学科考点的理解与应用能力;对于教师而言,它能辅助优化备考规划与教学方案,增强教学的针对性与有效性,从而更好地支持学生在高考历史学科中的备考准备工作。
