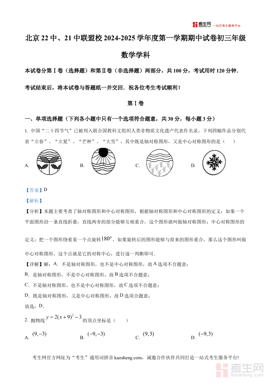
《精品解析:北京市第二十二中学、二十一中学联盟校2024-2025学年九年级上学期期中考试数学试题(解析版)》是北京市第二十二中学与二十一中学联盟校针对2024-2025学年九年级上学期数学期中考试推出的专业解析类备考资料,聚焦该阶段数学学科的期中检测需求,为相关教学与学习活动提供针对性支持。
该资料可用于学生开展阶段性学情诊断,帮助其清晰认知自身数学知识掌握情况,也能为教师提供联盟校期中检测的参考依据,辅助教师调整教学策略、制定后续备考规划,有效衔接日常教学与期中复习环节。
此资料主要适用于北京市第二十二中学、二十一中学联盟校的九年级学生,同时也可供其他同类学校九年级学生作为期中备考参考,通过解析内容把握考试方向与解题逻辑,提升阶段学习效果与应试准备的针对性。
