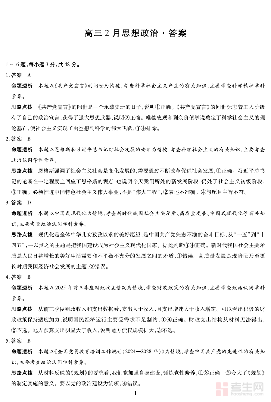
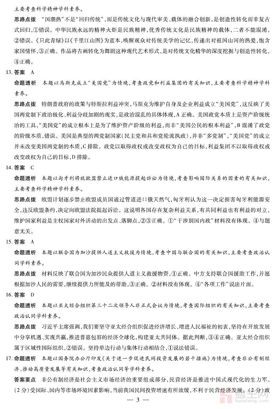
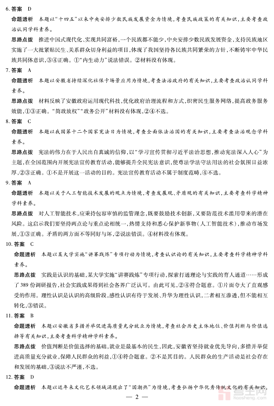
《毫州市普通高中2025—2026学年度第一学期高三期末质量检测政治答案》是毫州市教育系统针对本地普通高中2025至2026学年第一学期高三年级政治学科期末质量检测推出的官方配套答案资料。该考试属于区域性的高三阶段学业质量评估考试,覆盖毫州市所有普通高中高三学生,旨在全面反映学生在本学期政治学科学习中的知识掌握程度与能力发展水平,为后续的教学调整与高考备考提供科学的数据参考。
这份答案资料的核心用途在于辅助教学与备考工作。对于教师而言,它能够帮助快速完成试卷批改与学情分析,精准定位学生在政治学科各知识模块中的薄弱环节,从而优化后续的教学计划与辅导策略;对于学生来说,通过对照答案进行自我批改与反思,可清晰了解自身学习中的不足,及时弥补知识漏洞,提升学习效率。
该资料的适用人群明确为毫州市普通高中高三年级的政治教师与学生。教师可借助它开展阶段性教学效果评估与备考规划制定,确保教学方向与学生需求高度匹配;学生则能通过它进行自主检测与复习巩固,强化对政治学科知识的理解与应用能力,为即将到来的高考复习做好充分准备。
