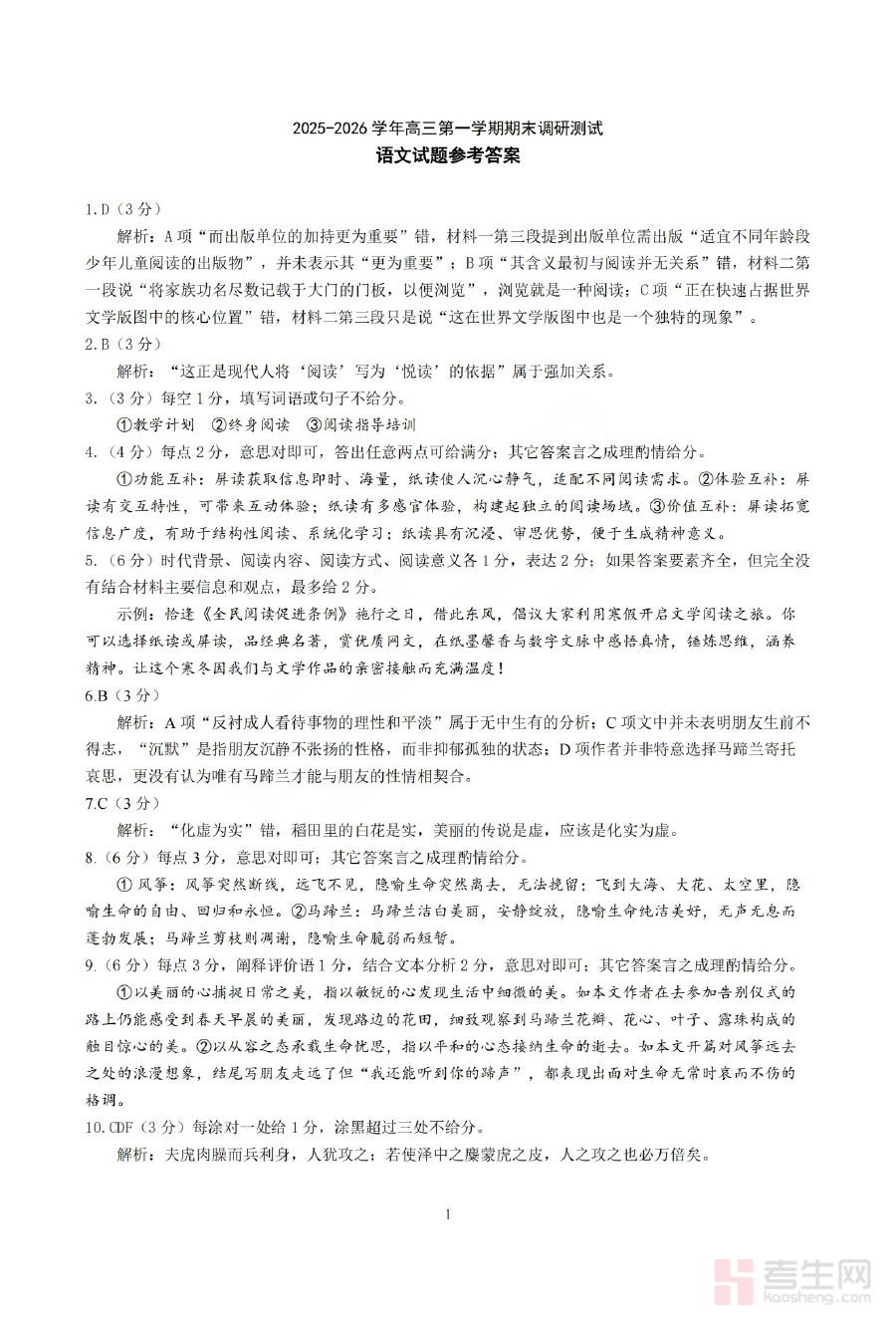
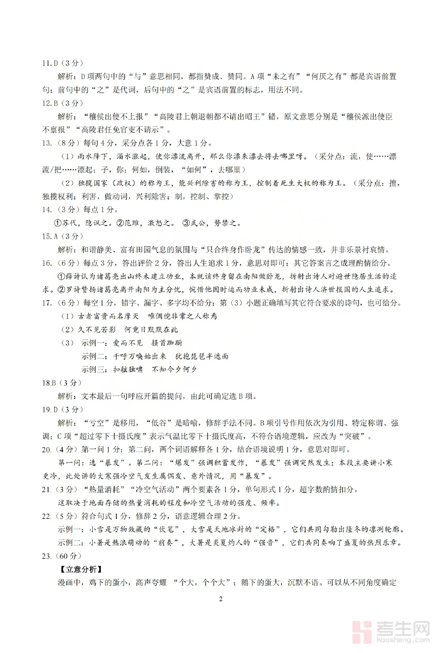
《语文答案_【吕梁一模】吕梁25-26学年高三上学期期末调研测试及答案》是针对吕梁地区25-26学年高三上学期期末调研测试(即吕梁一模)的配套语文答案资料,属于高三阶段重要的阶段性备考资源。该资料与对应调研测试试题相匹配,能够为使用者提供准确的参考答案,帮助其了解本次考试的答题标准与评分依据。作为吕梁地区高三上学期期末阶段的重要检测工具,这份答案资料是衔接高三上学期学习与后续复习备考的关键参考材料,助力使用者快速把握考试的考查方向与评价体系。
这份语文答案资料的核心用途在于辅助进行学情诊断与备考规划。通过对照答案内容,使用者可以清晰梳理自身在语文科目上的阶段学习成果与存在的知识薄弱点,进而针对性地调整复习重点与方向。同时,它也为教学者提供了分析学生答题情况的客观依据,有助于教学者精准把握班级整体学习状况,优化后续的教学策略与辅导计划,提升备考工作的针对性与效率。
该资料的适用人群主要包括吕梁地区25-26学年的高三学生、语文教师以及备考指导人员。对于高三学生而言,它能帮助其核对答题结果,评估自身语文水平,明确后续复习的着力点;对于教师而言,可借助这份答案分析学生的答题误区与能力短板,制定更具针对性的教学方案;对于备考指导人员,它能为制定区域或学校层面的备考规划提供参考,确保备考工作的科学性与有效性,助力高三学生更好地应对后续的升学考试。
