《生物试题_【吕梁一模】吕梁25-26学年高三上学期期末调研测试及答案》是面向吕梁地区25-26学年高三学生的生物学科期末调研测试资料,包含试题与对应答案,属于吕梁一模系列的重要备考资源。它紧密结合该学年高三生物教学进度及区域考试标准,为学生提供了与本地调研测试直接匹配的练习内容,助力学生熟悉考试形式与要求。
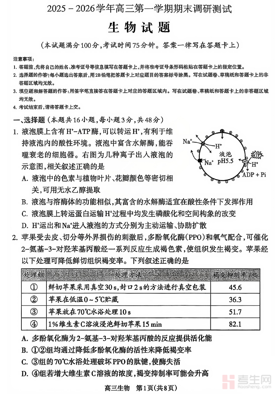
该资料可用于高三生物学科的阶段性学习效果诊断,帮助学生发现知识掌握中的薄弱环节,也为教师提供学情分析的依据;同时能辅助师生制定更具针对性的备考规划,调整复习重点,以更好地适应吕梁地区的命题特点与考试节奏。
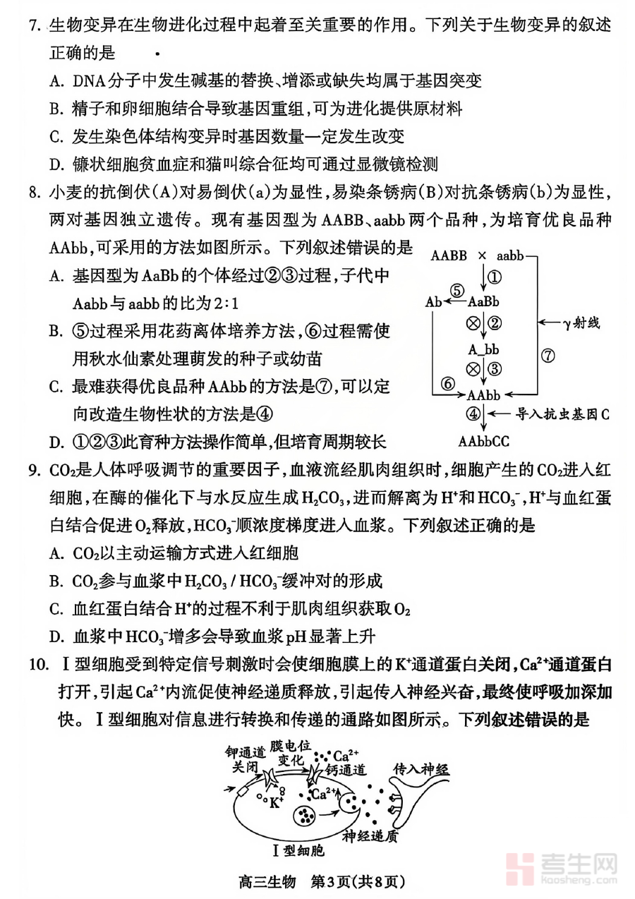
此资料的核心适用人群为吕梁地区25-26学年的高三学生及生物教师。对于学生,完成该测试可提升对本地调研题目的适应能力,巩固阶段所学知识;对于教师,可利用资料开展教学评估,优化教学策略,共同促进高三生物备考的有效性与精准性。
