《湖南省常德市2025-2026学年度上学期2月高三检测考试(一模)生物学试题(含答案)》是针对湖南省常德市2025-2026学年度上学期2月举行的高三第一次模拟检测考试编制的生物学学科备考资料,包含试题及对应答案,贴合该地区高三阶段的教学进度与考试要求。
该资料可用于高三学生的学情诊断,帮助学生及时发现自身在生物学知识掌握上的薄弱环节,也为教师提供阶段教学效果的反馈依据,助力师生共同制定针对性的备考规划,提升阶段复习的效率与精准度。
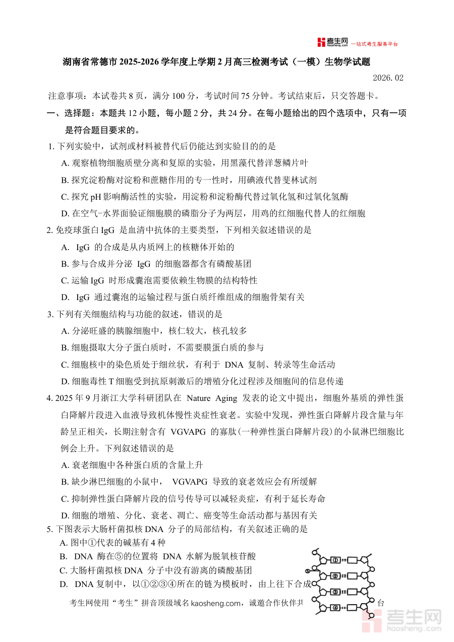
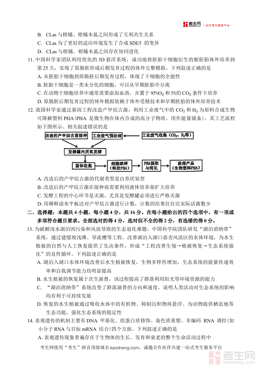
此资料适用于湖南省常德市2025-2026学年度上学期的高三学生及生物学教师,作为高三一模考试的备考参考,能有效辅助学生进行阶段检测练习,明确备考方向,同时为教师的教学调整与指导提供支持,具有较强的阶段实用性。
