《江苏省无锡市2025-2026学年高三上学期期末考试历史试题(含答案)》是针对江苏省无锡市2025至2026学年高三年级上学期期末考试的历史学科备考资料。该资料对应特定学年与学期的区域期末检测,聚焦高三阶段历史学科的综合考查需求。
此资料可用于高三学生对自身历史学科学习情况的阶段性诊断,帮助教师掌握学生在该学期的知识掌握程度,同时为后续备考规划提供数据支撑与方向参考,助力师生明确复习重点与提升方向。
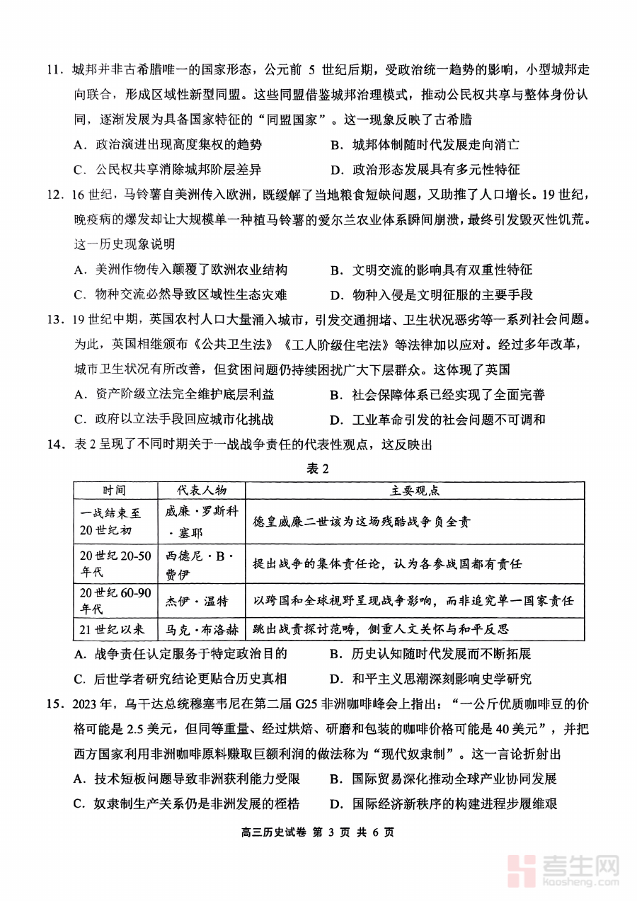
该资料适用于江苏省无锡市2025至2026学年的高三历史学习者、授课教师及教育研究者,通过对应期末检测的试题与答案组合,能有效辅助学生进行阶段学习效果验证,帮助教师优化教学策略与备考安排,对提升高三历史学科复习效率与针对性具有积极意义。
