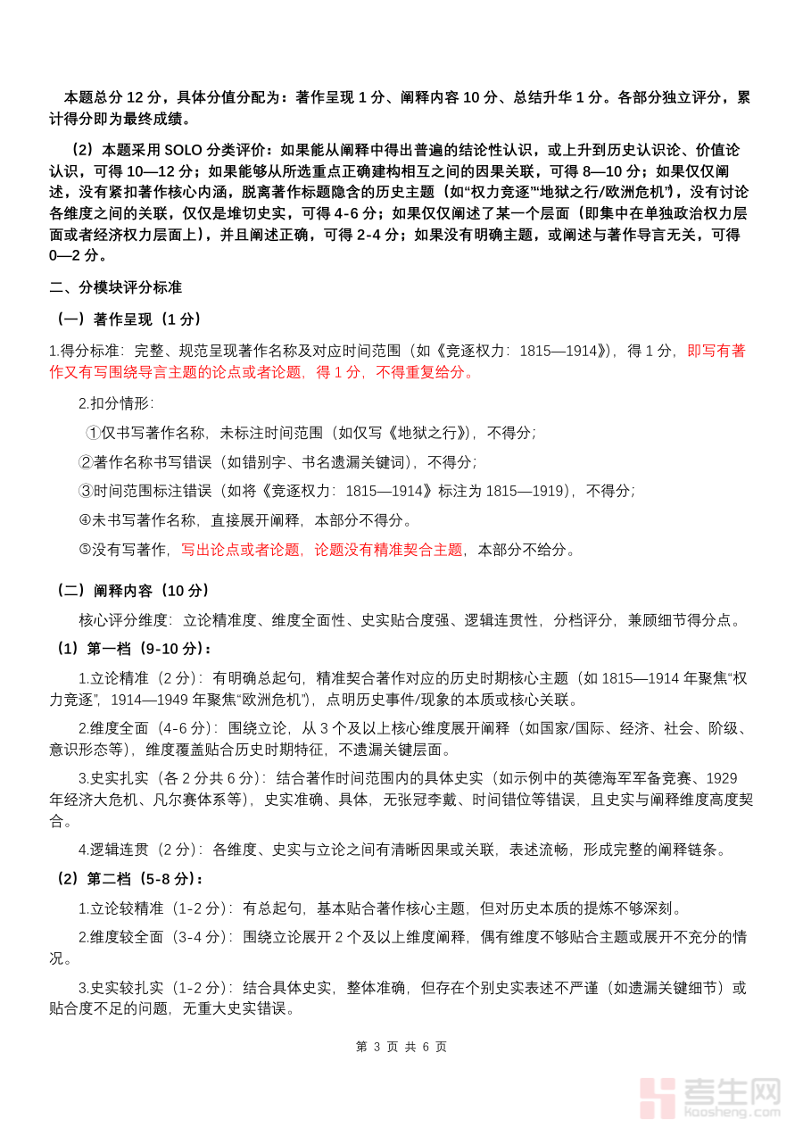
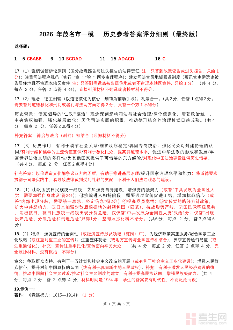
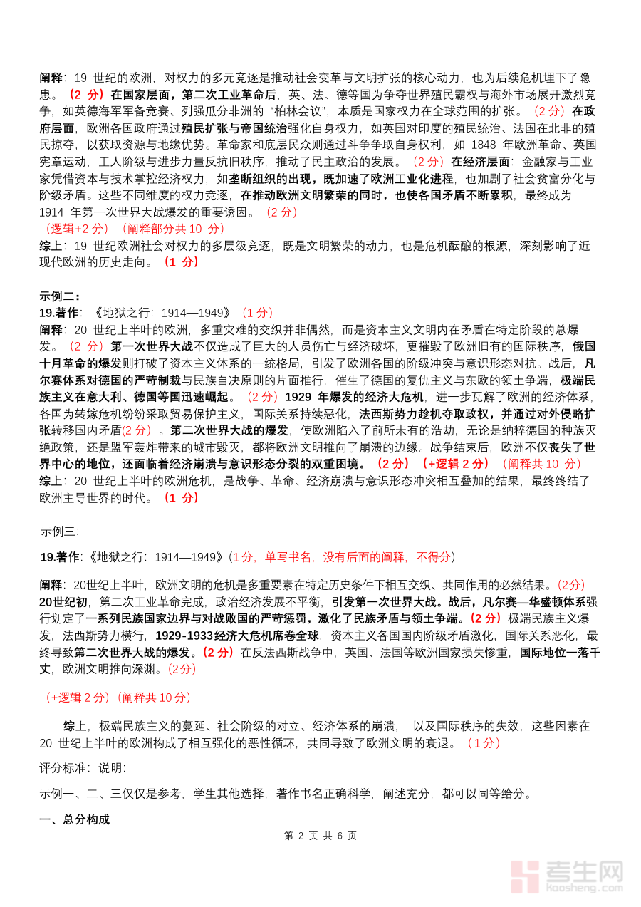
《2026茂名一模历史评分细则最终版_20260204194523》是2026年广东省茂名市普通高考第一次模拟考试历史科目的评分细则最终版本,发布于2026年2月4日。作为区域性重要模拟考试的官方评分标准文件,它紧密贴合当地高考备考的阶段性需求,反映了当前对历史学科核心素养、知识应用能力及答题规范的考查方向,为师生提供了权威且精准的评分依据。
该评分细则的主要用途在于帮助教师精准把握历史科目的评分尺度,在试卷讲评环节中更清晰地向学生传递答题的得分要点与规范要求;同时,它也能辅助教师进行学情诊断,识别学生在知识掌握、答题逻辑及技巧上的薄弱环节,从而优化后续的教学策略和复习计划。对于考生而言,通过了解这份细则,可明确不同题型的答题标准,避免因答题不规范或要点缺失导致的失分,提升答题的有效性和针对性。
这份资料主要适用于参加2026年高考的茂名地区高三历史考生以及从事高三历史教学工作的教师群体。它不仅是模拟考试结束后进行成绩评定的重要依据,更能为师生后续的备考规划提供关键参考——教师可依据细则调整复习重点和训练方向,考生则能借助细则明确自身努力目标,进一步提升备考效率,为高考冲刺阶段的系统复习奠定坚实基础。
