《精品解析:河南省郑州市第四十七初级中学2025-2026学年上学期九年级期末数学试卷(解析版)》是针对河南省郑州市第四十七初级中学2025-2026学年上学期九年级期末数学考试的专用备考资料,精准对接该校该阶段数学学科的期末检测场景,为相关使用者提供贴合校考实际的学习辅助。
该解析版资料可帮助使用者清晰把握期末数学考试的考查导向与核心要求,支持进行全面的学情诊断以识别知识薄弱点,并据此制定科学的备考规划,有效提升阶段学习的针对性与有效性。
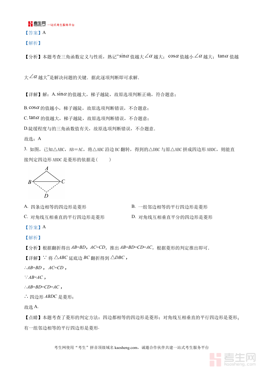
本资料主要适用于河南省郑州市第四十七初级中学2025-2026学年上学期九年级学生,作为期末数学考试的关键复习资源,其解析内容能助力学生深化知识理解与应用能力,为阶段检测及后续学习安排提供有力支撑,具有显著的实用价值。
