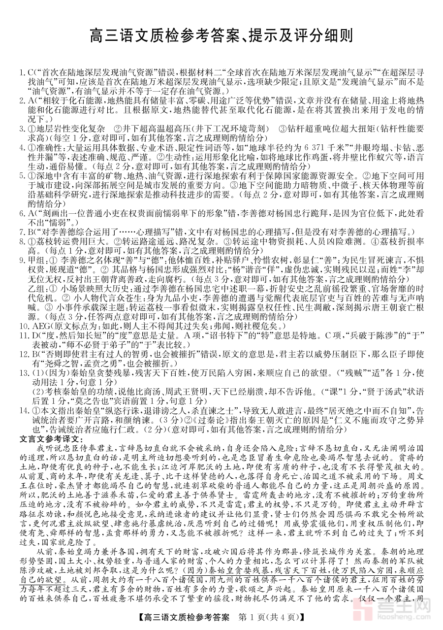
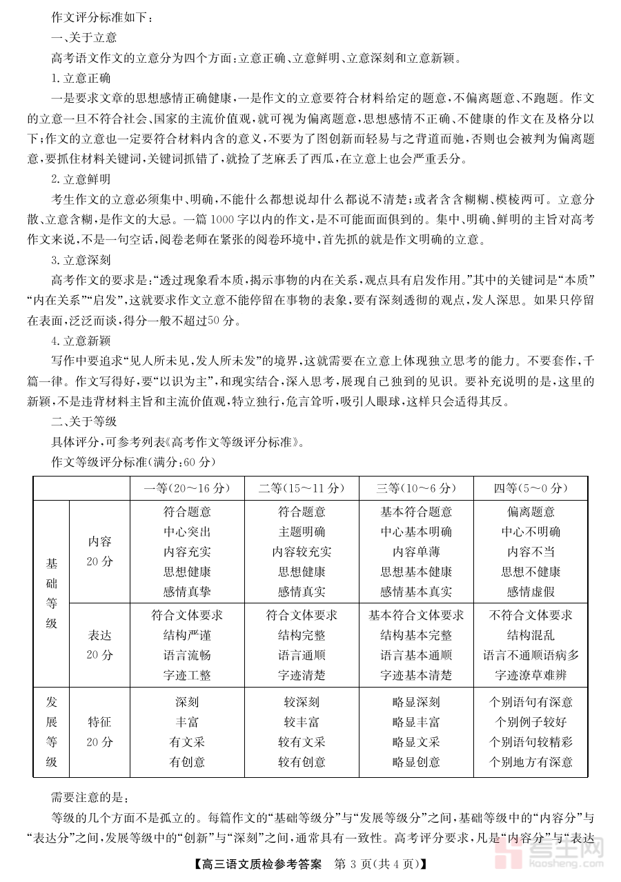
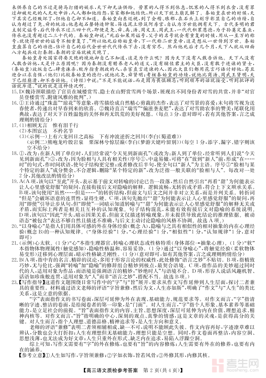
《梅州市2026届高三上学期期末考试语文答案》是针对广东省梅州市2026届高三学生在2025-2026学年上学期期末阶段语文考试的配套参考答案资料,属于区域性高三语文教学质量检测体系的重要组成部分。该资料紧密匹配梅州市高三上学期期末语文考试的考查方向与评价标准,为考试结果的验证提供了权威且规范的参照依据,是连接考试实施与教学反馈的核心纽带。
该答案资料的核心用途在于支撑高三语文教学的阶段性评估与优化。通过对照答案,学生可系统梳理自身在语文知识应用、答题逻辑与规范等方面的表现,实现对学习成果的精准复盘;教师能基于答案分析班级整体学情,明确教学中的优势与薄弱环节,进而调整后续教学计划与备考策略;学校及教研部门也可借助该资料开展区域教学质量的横向对比与分析,为区域语文教学改进提供数据支撑。
此资料主要适用于梅州市2026届高三学生、高三语文教师及区域语文教研人员。对于学生而言,它是期末考后查漏补缺、明确复习方向的关键工具;对于教师,它是开展个性化辅导、优化教学内容的重要依据;对于教研人员,它是研究区域高三语文考试趋势与教学现状的参考素材。整体来看,该答案资料在高三上学期期末阶段的教学反馈与备考规划中具有显著实用价值,能有效助力师生提升教与学的针对性和效率。
