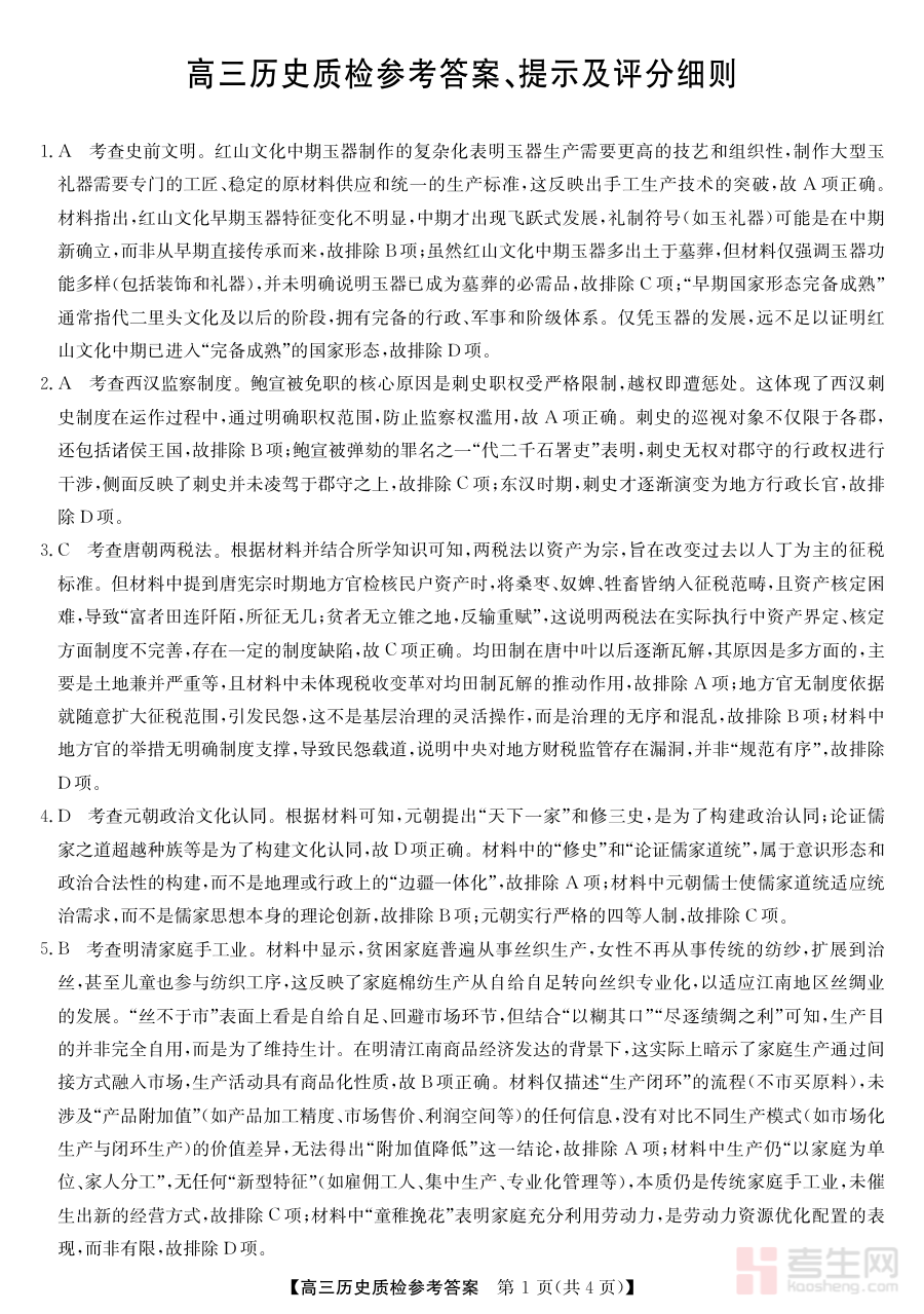
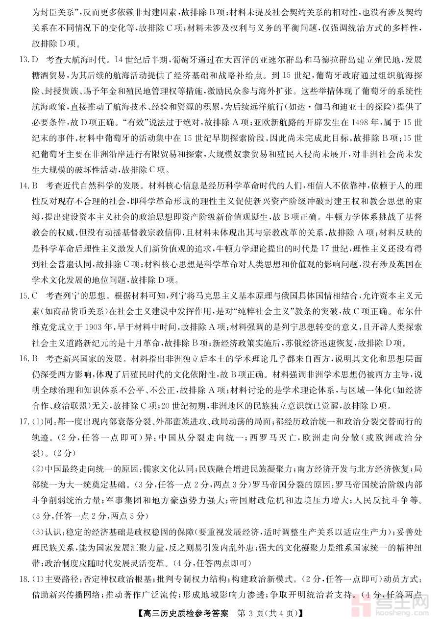
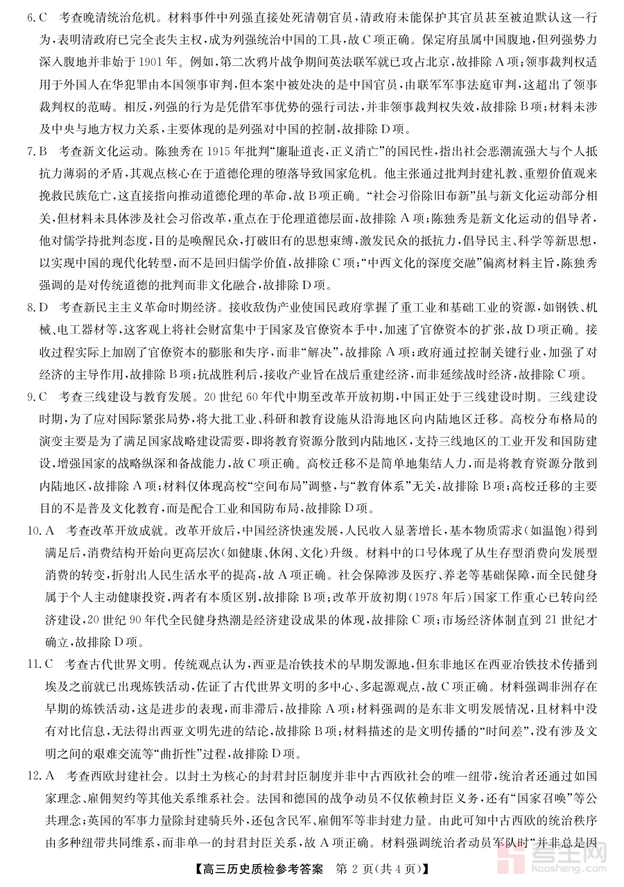
《梅州市2026届高三上学期期末考试历史答案》是广东省梅州市针对2026届高三学生组织的上学期期末考试历史学科的官方配套答案资料。该考试作为高三阶段关键的区域阶段性检测,旨在系统评估学生在高三上学期历史学科的知识积累、思维能力及应用水平,为后续复习备考提供权威的参照标准。
这份答案资料的核心功能在于帮助使用者精准核对考试作答结果,通过与标准答案的对比分析,清晰定位自身在历史学习中的知识盲区与能力短板,为学情诊断提供客观数据支撑;同时,它能辅助教师或学生制定个性化备考规划,明确复习重点与方向,优化复习策略以提升备考效率。
该资料的适用人群主要包括梅州市2026届高三历史学科的学生,助力其进行自我检测与学习反思;高三历史教师可借助它完成试卷批改、分析学生答题情况及调整教学计划;此外,关注高三历史备考的教育工作者或家长也可通过这份资料了解区域阶段性检测的整体情况,从而更好地支持学生的学习与备考。
