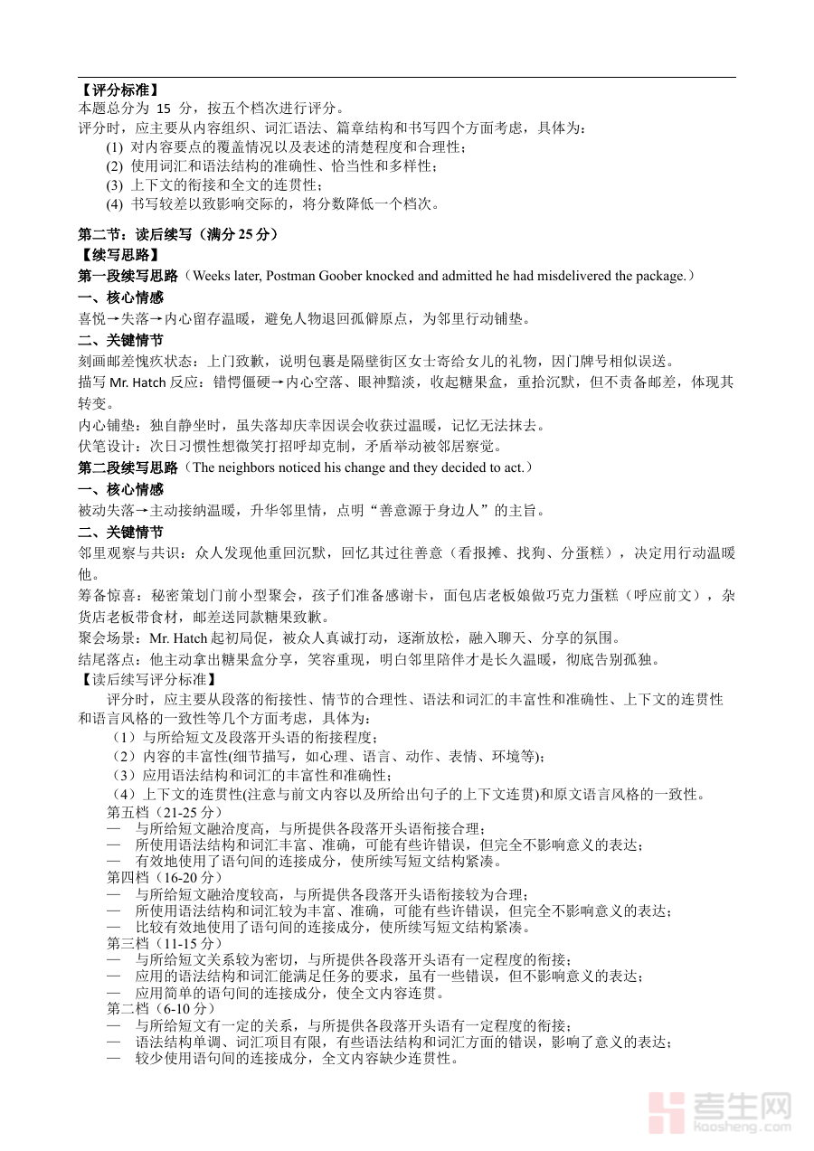
《2026届徐州市高三年级第一次调研测试英语一检答案》是针对2026届徐州市高三学生开展的第一次调研测试中英语科目一检环节的配套答案资料,属于区域性高三阶段初期的重要备考资源,能够为考生和教学工作者提供该次调研测试的标准作答参考依据,反映出本次测试的考查方向与评价标准。
该资料可用于考生对自身英语学科阶段性学习成果进行自我评估与学情诊断,帮助教学人员了解学生在高三初期英语学习过程中的共性问题与个体差异,为后续教学计划调整和备考策略优化提供数据支撑与方向指引,同时也能让考生明确该阶段测试的考查重点与自身知识掌握的薄弱环节。
其适用人群主要为2026届徐州市高三年级的学生群体以及从事高三英语教学工作的教师。对于学生而言,通过对照该答案可及时修正答题偏差、梳理知识体系,为后续的复习规划提供清晰的参考;对于教师而言,能够借助答案分析测试效果,精准把握教学重点与难点,提升备考指导的针对性与有效性,助力师生共同完成高三初期的阶段检测与备考准备工作。
