《精品解析:北京市八一学校2025-2026学年上学期期中练习 八年级数学(解析版)》是针对北京市八一学校2025-2026学年上学期八年级数学期中练习的配套解析类备考资料,明确覆盖了特定时间范围、地域学校、学段学科及考试阶段的属性,为使用者提供与该期中练习直接相关的解析支持。
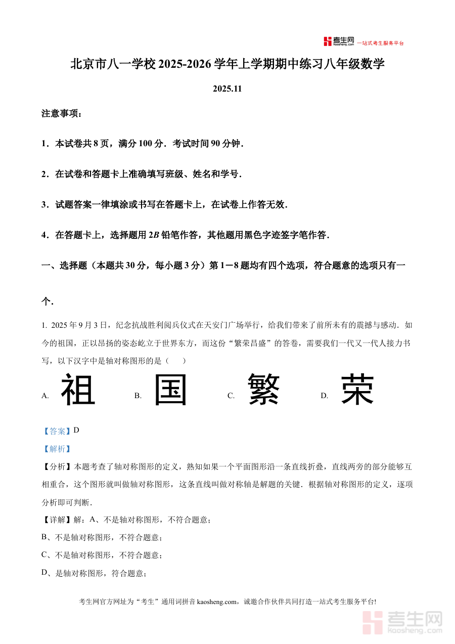
该资料作为期中练习的解析版本,可用于辅助学情诊断工作,帮助使用者识别学习中的优势与不足;同时支持科学备考规划的制定,为阶段性学习目标的调整提供依据,还能作为阶段检测效果的参考工具,助力优化学习策略。
此资料适用于北京市八一学校八年级学生、数学教师及关注该学段学科学习的相关人员。学生可通过它提升期中备考针对性,教师能借助其开展教学反馈与指导,相关学习者也可利用它进行阶段复习规划,充分发挥阶段检测与备考规划的价值。
