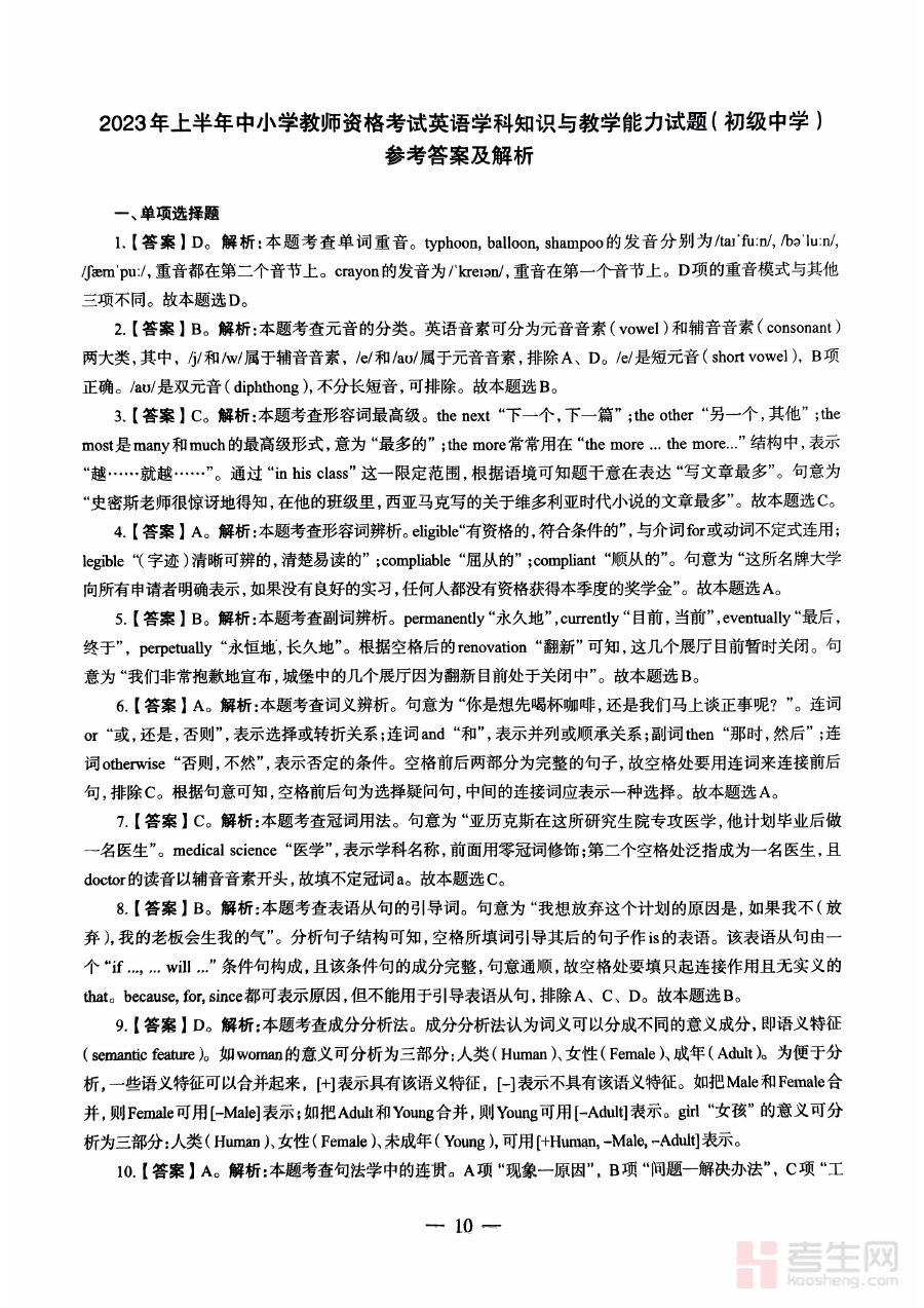
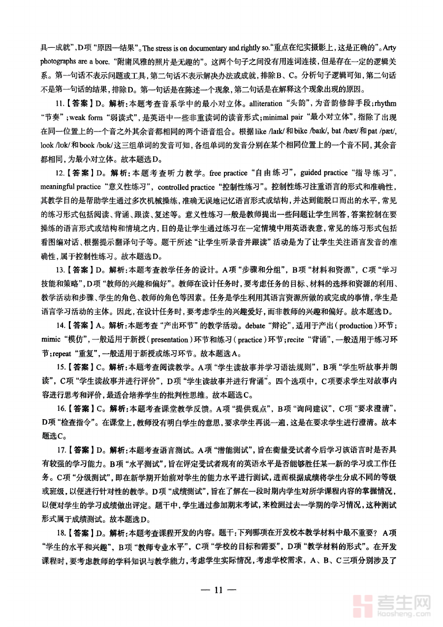
《2023年上半年教师资格证考试《初中英语》解析》是针对2023年上半年国家教师资格证初中英语学科考试的专业备考资料,紧密围绕该时段该学科考试的核心考查方向与要求,为考生提供系统的内容解析与深度梳理,帮助考生快速理解考试的整体框架与核心要点。
该资料可用于辅助考生进行学情诊断与备考规划,通过对考试相关内容的专业解析,助力考生明确自身知识短板与复习重点,优化备考策略,提升备考的针对性与效率,减少无效复习环节,确保备考资源得到合理利用。
适用人群为计划参加2023年上半年初中英语教师资格证考试的考生群体,尤其适合处于备考初期需要建立清晰复习框架、中期需要进行阶段检测与调整策略、后期需要强化重点内容的考生,其解析内容能够为不同备考阶段的考生提供有效的指引与支持,助力考生提升备考效果。
