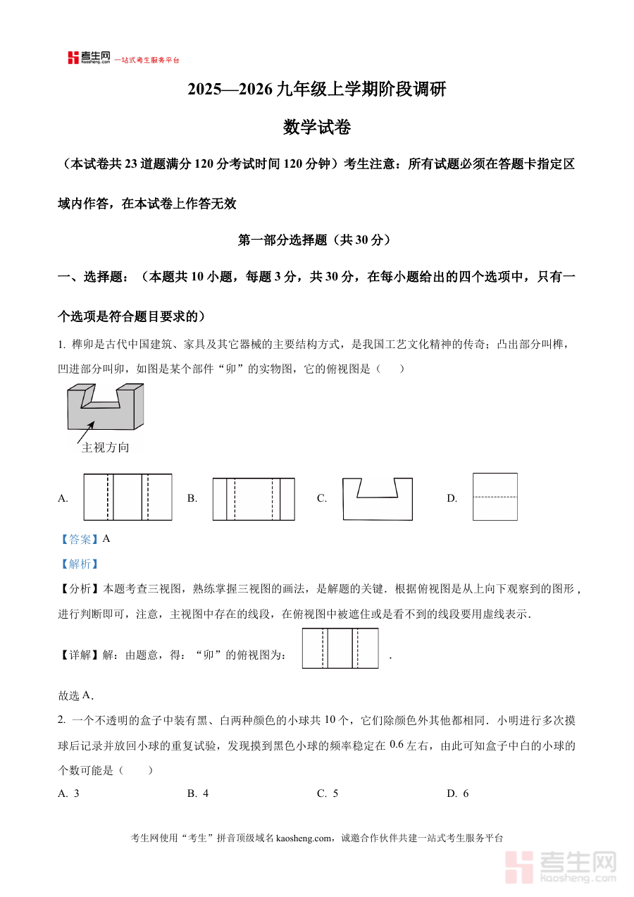
《精品解析:辽宁省沈阳市沈河区2025-2026学年九年级上学期阶段调研数学试卷(解析版)》是针对辽宁省沈阳市沈河区2025至2026学年九年级上学期数学学科阶段调研考试的专业备考资料,精准对应该地区该学年九年级上学期的阶段性教学进度与考试要求,为使用者提供与本地考试高度匹配的复习辅助内容,确保资料的区域针对性与阶段适配性。
这份资料可有效支持使用者进行学情诊断,帮助清晰把握阶段学习中的优势与不足,为后续备考规划提供科学依据;同时作为阶段调研考试的配套解析材料,能辅助使用者深入理解考试的考查逻辑,优化复习策略,提升阶段检测后的复盘质量,增强备考的针对性与有效性,避免复习方向偏离本地考试实际需求。
该资料适用于辽宁省沈阳市沈河区2025-2026学年的九年级学生、数学教师及学生家长。对学生而言,可助力其针对性备考本次阶段调研考试,巩固阶段知识;对教师而言,可作为教学参考与学情分析工具,优化教学安排;对家长而言,能帮助了解孩子阶段性学习状况,三方协同促进九年级上学期数学学习目标的达成,具有重要的阶段指导价值。
