《精品解析:河南省郑州市枫杨外国语学校2025-2026学年上学期七年级期末数学试卷(解析版)》是针对河南省郑州市枫杨外国语学校2025-2026学年上学期七年级期末数学考试的专项备考资料,精准匹配该学校该学年七年级上学期期末数学考试的考查范围与阶段学习要求。
该资料通过对试卷内容的详细解析,帮助使用者明确考试考查方向与自身知识掌握情况,为后续的学习调整与备考规划提供依据,助力使用者高效梳理阶段学习重点,提升备考针对性。
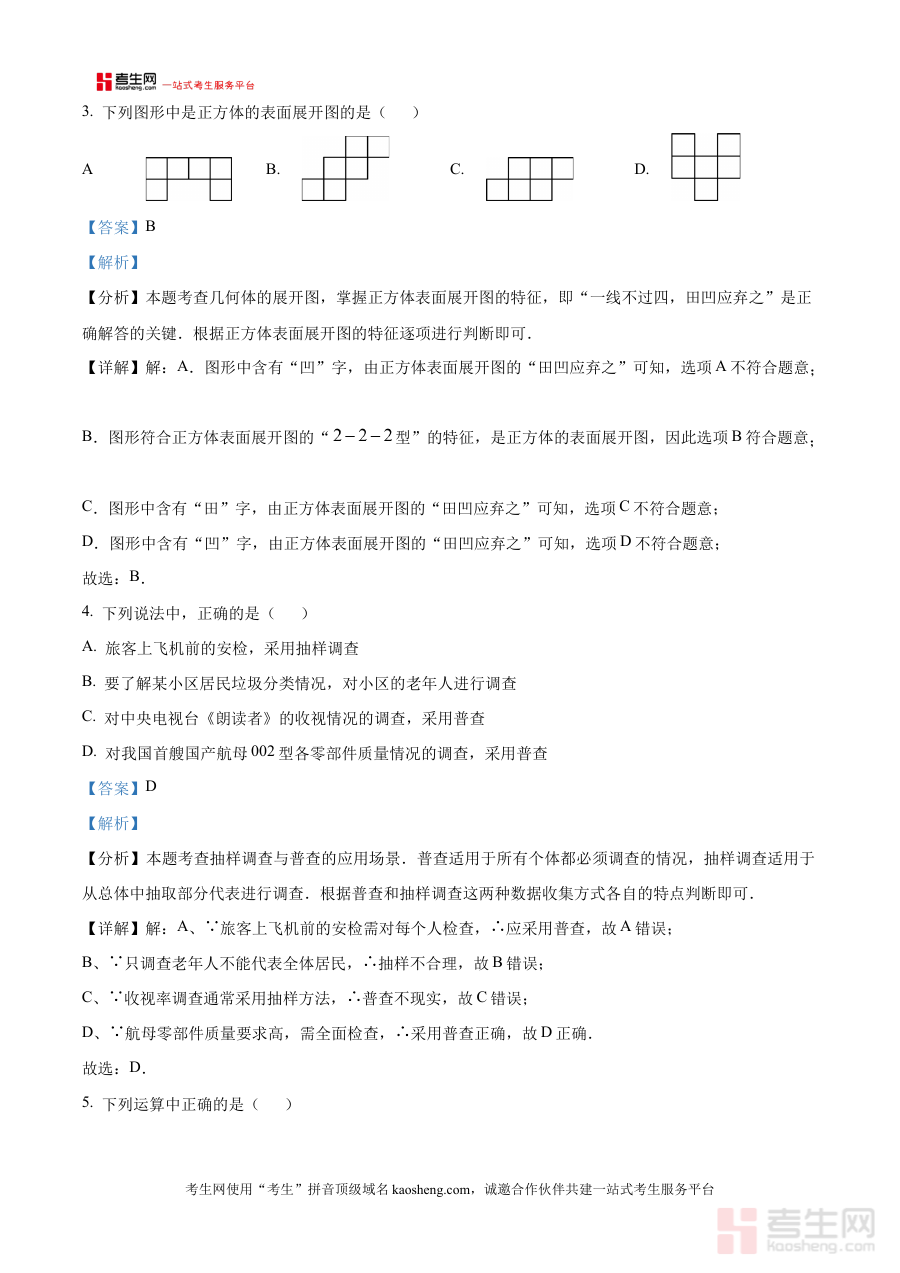
本资料适用于河南省郑州市枫杨外国语学校2025-2026学年上学期的七年级学生,以及关注该校七年级数学教学与考试情况的教师或家长,能够为学生的阶段检测结果分析与备考策略制定提供专业支持,帮助使用者更好地把握期末数学考试的备考方向。
