《精品解析:辽宁省沈阳市浑南区2024-2025学年七年级下学期期末考试数学试题(解析版)》是专门针对辽宁省沈阳市浑南区2024至2025学年七年级下学期数学期末考试打造的专项备考资料,精准匹配该地区该学年该学段的期末测评体系,紧密贴合本地教学进度与考试命题标准,为使用者提供具有区域针对性的参考内容。
该资料以解析版形式呈现,能够帮助使用者直观把握期末考试的考查方向与评价维度,有效辅助进行学情诊断,精准定位自身知识掌握的薄弱环节与能力短板,同时为后续的个性化备考规划提供科学依据,助力学生在期末阶段检测前做好系统且有针对性的准备,显著提升复习效率与备考质量。
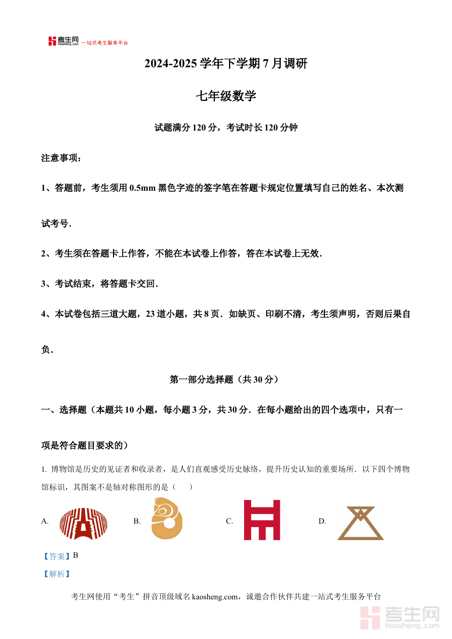
本资料适用于辽宁省沈阳市浑南区2024-2025学年七年级的学生、数学任课教师以及学生家长群体。对于学生而言,它是期末备考的核心辅助工具;对于教师,可作为教学评估与复习指导的重要参考素材;对于家长,则能帮助快速了解孩子所处学段的考试要求与学习状况,更好地配合学校开展复习规划工作,共同推动学生在期末阶段检测中发挥出最佳水平。
