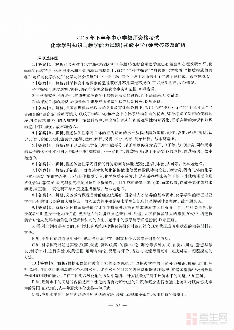
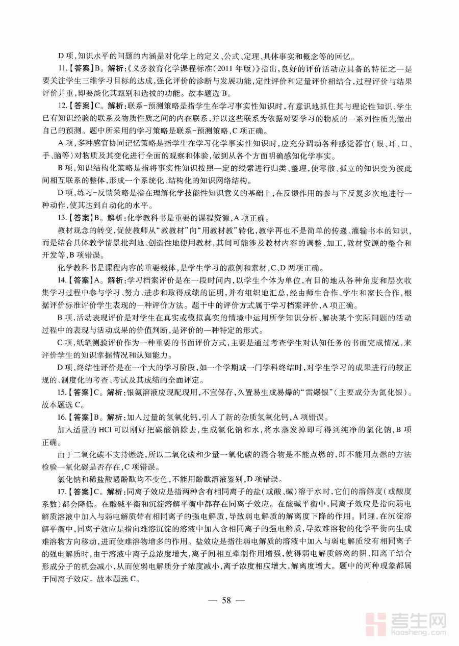
《2015年下半年教师资格证考试《初中化学》题解析》是针对2015年下半年全国教师资格证初中化学学科考试的专业备考资料。该资料以当次考试的命题背景与考查方向为基础,为考生提供了与考试实际要求高度匹配的解析内容,能够帮助考生快速把握考试的核心脉络与考查重点,是教师资格证初中化学学科备考过程中的重要参考资源之一。
该资料主要用于教师资格证初中化学学科考生的备考规划与学情诊断工作。通过对当次考试相关题目的系统解析,考生可清晰识别自身在知识体系构建与应试能力方面的优势及薄弱环节,从而针对性地调整备考策略,优化学习计划安排,确保备考过程更具方向性和高效性,有效避免盲目复习造成的时间与精力浪费。
该资料适用于所有正在备考初中化学教师资格证的考生,尤其适合需要进行阶段检测与备考规划的人群。它不仅能帮助考生巩固已掌握的专业知识,还能通过解析内容提升对考试要求的理解深度与应试技巧,为考生在正式考试中发挥出最佳水平提供有力支持,是备考阶段提升复习效果不可或缺的实用工具。
