《精品解析:安徽省合肥四十五中学2024-2025学年下学期3月月考七年级数学试卷 (解析版)》是针对安徽省合肥市第四十五中学2024至2025学年下学期3月开展的七年级数学月考所编制的专业备考资料。该资料依托学校该阶段的教学进度与月考安排,以解析版形式呈现,契合七年级下学期数学学习的阶段性特点,能够帮助使用者快速对接本次月考的考查方向与要求,为后续的学习准备提供直接的参考依据。
这份资料的核心用途在于辅助进行阶段性学情诊断与备考规划。作为月考对应的解析版资料,它能够帮助使用者通过对试卷内容的解析了解该阶段数学学习的重点考查维度,明确自身在学习过程中存在的优势与不足,进而为后续的针对性复习与学习规划提供清晰方向,同时也可作为教学过程中阶段检测效果分析的重要参考依据,助力教学与学习的双向优化。
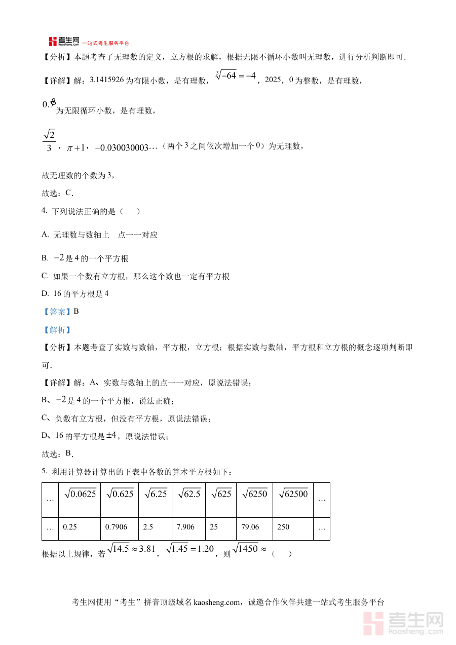
该资料的适用人群涵盖多个主体。对于合肥市第四十五中学及同类学校的七年级学生而言,它是备考本次月考、巩固阶段知识的重要工具;对于数学教师来说,可借助这份解析版资料了解月考的考查逻辑与学生可能的解题情况,优化教学策略;对于家长而言,能通过资料中的解析内容更直观地把握孩子在数学学科上的阶段性学习进展,辅助孩子进行有效的复习准备。整体而言,这份资料在阶段检测与备考规划方面具有显著的实用价值。
